| Function Name | Control Flow Graph (CFG) | Event Trace Graph (ETG) | Source Code |
|---|---|---|---|
| uart_hangup | |
|
linux_2.6.28\drivers\serial\serial_core.c |
| uart_tiocmget | |
|
linux_2.6.28\drivers\serial\serial_core.c |
| uart_remove_one_port | |
|
linux_2.6.28\drivers\serial\serial_core.c |
| uart_resume_port | |
|
linux_2.6.28\drivers\serial\serial_core.c |
| uart_close | |
|
linux_2.6.28\drivers\serial\serial_core.c |
| uart_tiocmset | |
|
linux_2.6.28\drivers\serial\serial_core.c |
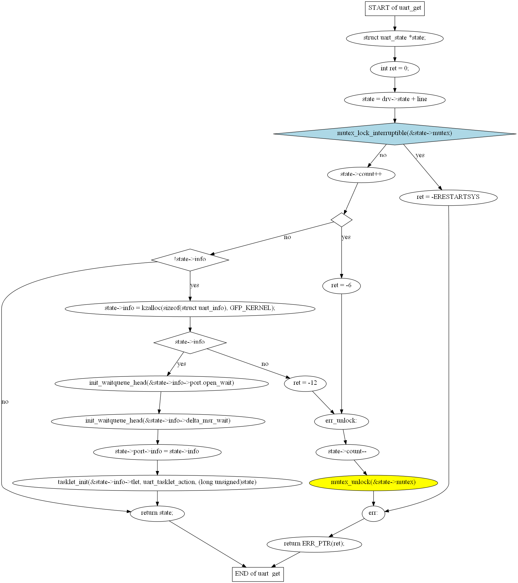
| uart_get | |
|
linux_2.6.28\drivers\serial\serial_core.c |
| uart_add_one_port | |
|
linux_2.6.28\drivers\serial\serial_core.c |
| uart_do_autoconfig | |
|
linux_2.6.28\drivers\serial\serial_core.c |
| uart_break_ctl | |
|
linux_2.6.28\drivers\serial\serial_core.c |
| uart_block_til_ready | |
|
linux_2.6.28\drivers\serial\serial_core.c |
| uart_suspend_port | |
|
linux_2.6.28\drivers\serial\serial_core.c |
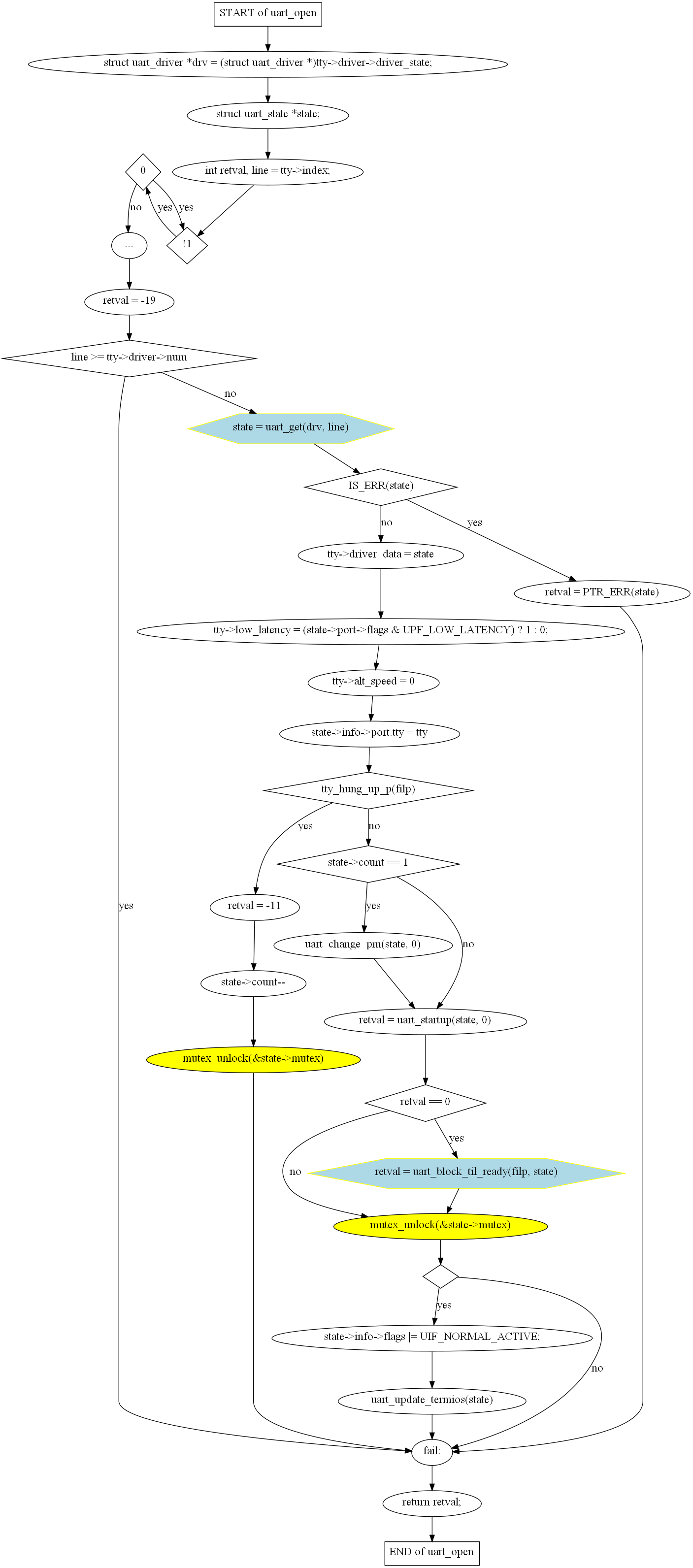
| uart_open | |
|
linux_2.6.28\drivers\serial\serial_core.c |
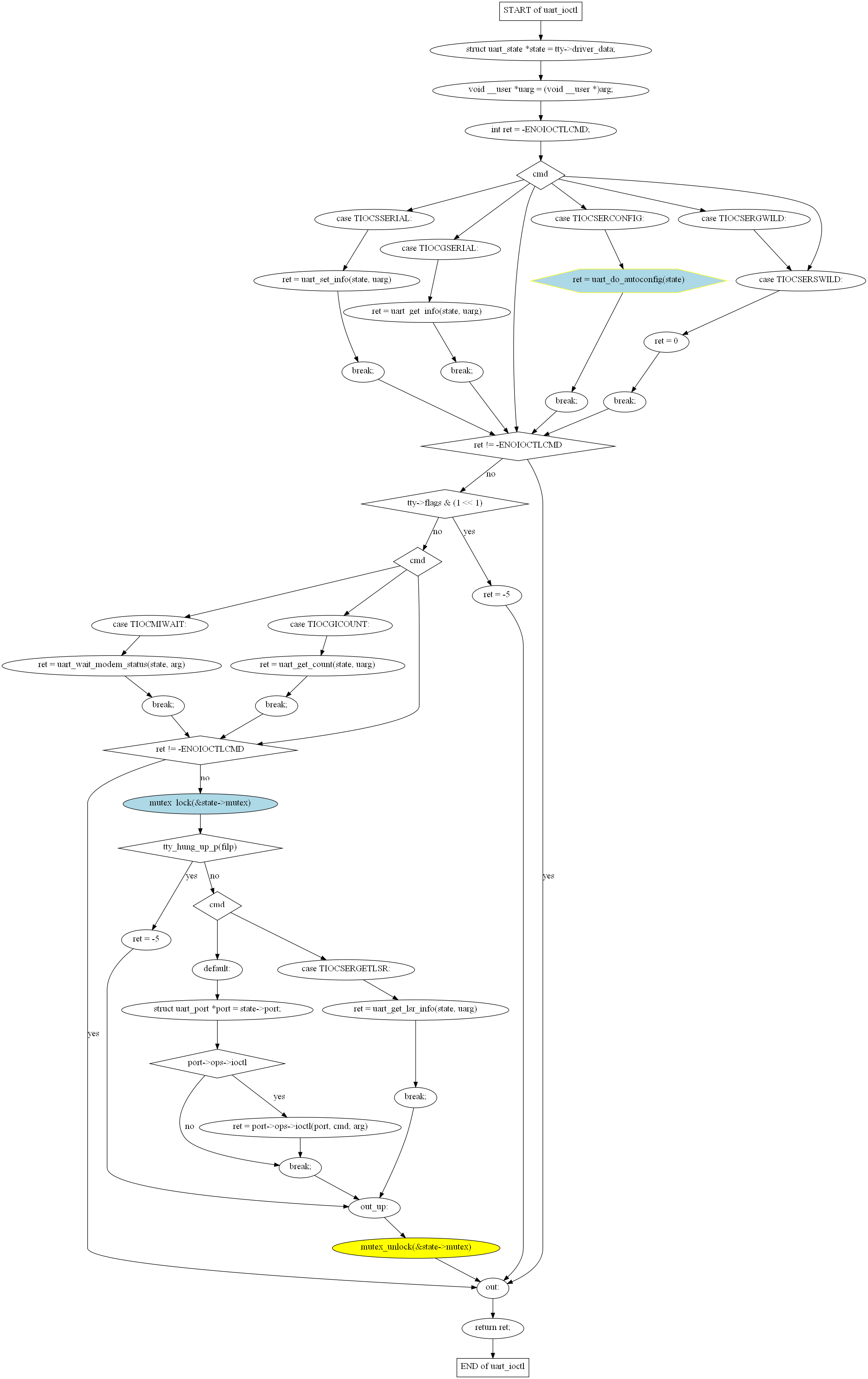
| uart_ioctl | |
|
linux_2.6.28\drivers\serial\serial_core.c |