All > Linux 2.6.28 > tty_audit_buf.mutex

Signature: tty_audit_buf.mutex

Matching Pair Graph (MPG)

MPG Function Information

Function Name Control Flow Graph (CFG) Event Trace Graph (ETG) Source Code
tty_audit_push linux_2.6.28\drivers\char\tty_audit.c
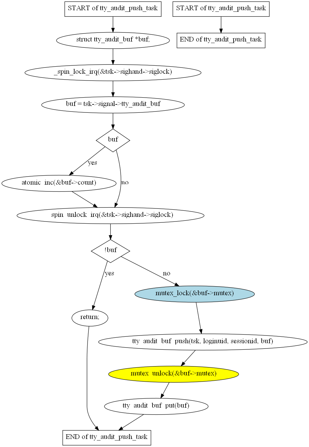
tty_audit_push_task linux_2.6.28\drivers\char\tty_audit.c
tty_audit_exit linux_2.6.28\drivers\char\tty_audit.c
tty_audit_add_data linux_2.6.28\drivers\char\tty_audit.c