All > Linux 2.6.28 > rtc_device.ops_lock

Signature: rtc_device.ops_lock

Matching Pair Graph (MPG)

MPG Function Information

Function Name Control Flow Graph (CFG) Event Trace Graph (ETG) Source Code
rtc_set_mmss linux_2.6.28\drivers\rtc\interface.c
rtc_read_alarm_internal linux_2.6.28\drivers\rtc\interface.c
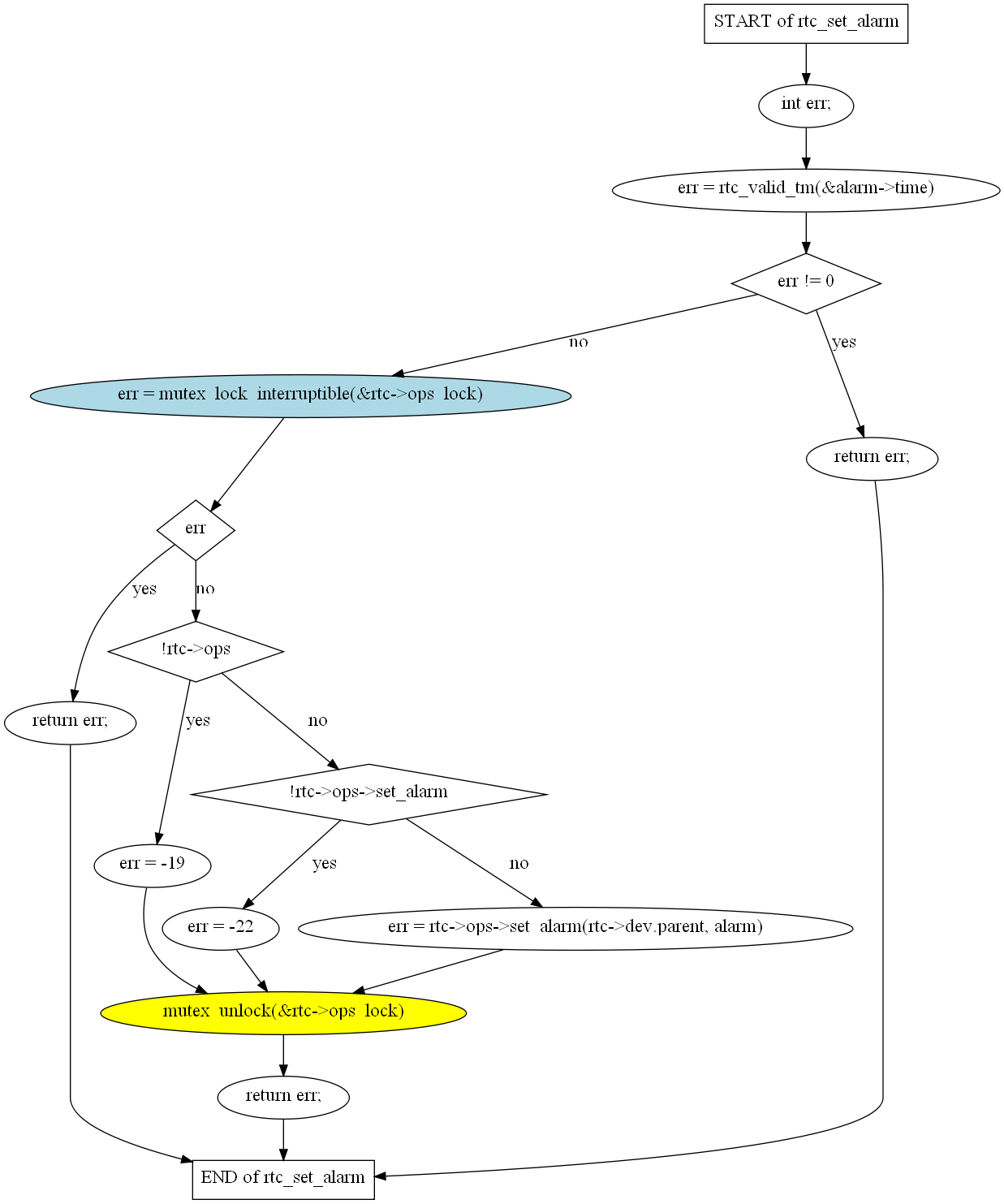
rtc_set_alarm linux_2.6.28\drivers\rtc\interface.c
rtc_dev_ioctl linux_2.6.28\drivers\rtc\rtc-dev.c
rtc_read_time linux_2.6.28\drivers\rtc\interface.c
rtc_read_alarm linux_2.6.28\drivers\rtc\interface.c
rtc_set_time linux_2.6.28\drivers\rtc\interface.c
rtc_device_unregister linux_2.6.28\drivers\rtc\class.c