| Function Name | Control Flow Graph (CFG) | Event Trace Graph (ETG) | Source Code |
|---|---|---|---|
| inotify_add_watch | |
|
linux_2.6.28\fs\inotify.c |
| inotify_find_update_watch | |
|
linux_2.6.28\fs\inotify.c |
| inotify_unmount_inodes | |
|
linux_2.6.28\fs\inotify.c |
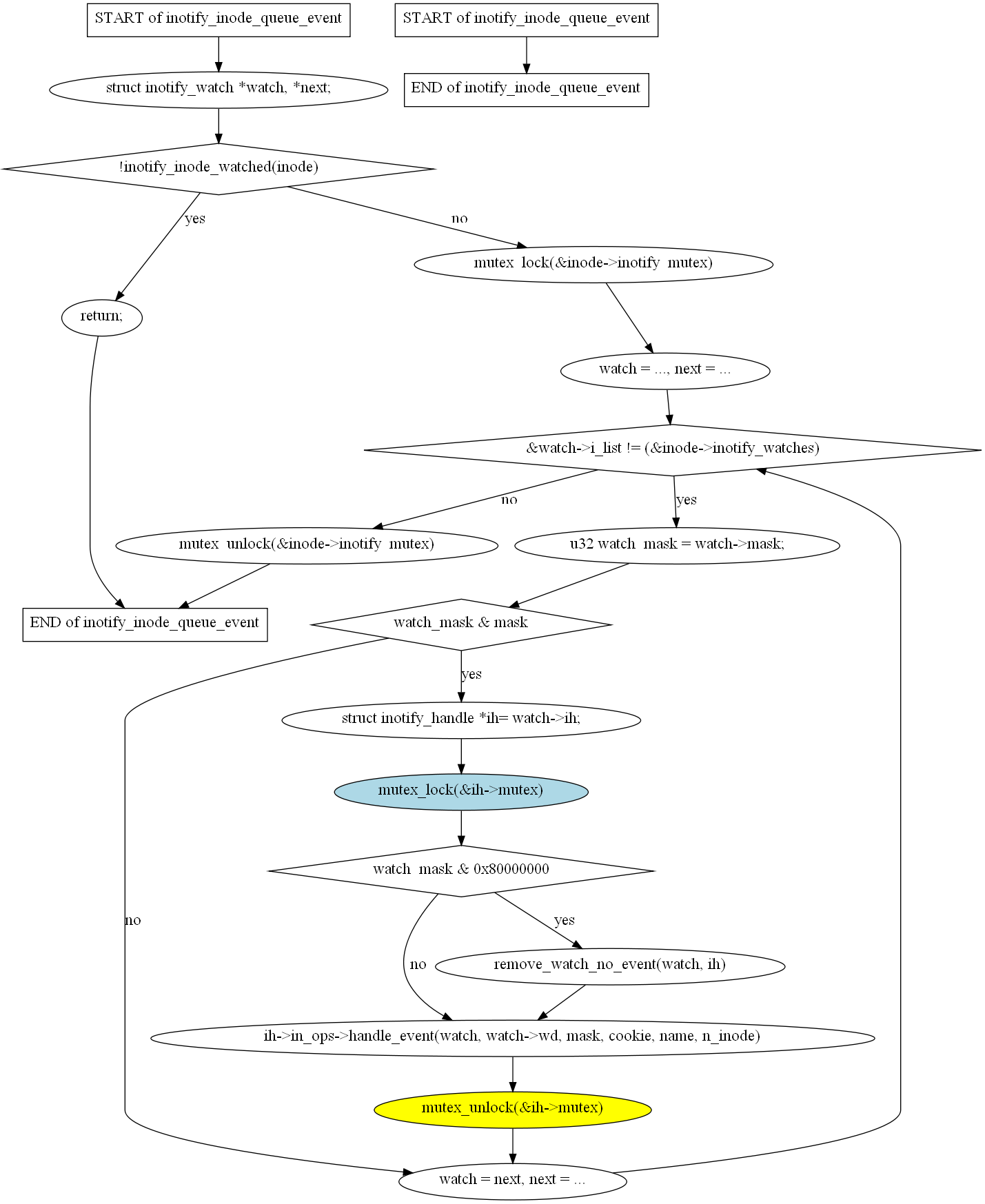
| inotify_inode_queue_event | |
|
linux_2.6.28\fs\inotify.c |
| inotify_rm_wd | |
|
linux_2.6.28\fs\inotify.c |
| inotify_clone_watch | |
|
linux_2.6.28\fs\inotify.c |
| inotify_evict_watch | |
|
linux_2.6.28\fs\inotify.c |
| pin_to_kill | |
|
linux_2.6.28\fs\inotify.c |
| inotify_find_watch | |
|
linux_2.6.28\fs\inotify.c |
| inotify_inode_is_dead | |
|
linux_2.6.28\fs\inotify.c |
| inotify_destroy | |
|
linux_2.6.28\fs\inotify.c |