All > Linux 2.6.28 > i2c_adapter.bus_lock

Signature: i2c_adapter.bus_lock

Matching Pair Graph (MPG)

MPG Function Information

Function Name Control Flow Graph (CFG) Event Trace Graph (ETG) Source Code
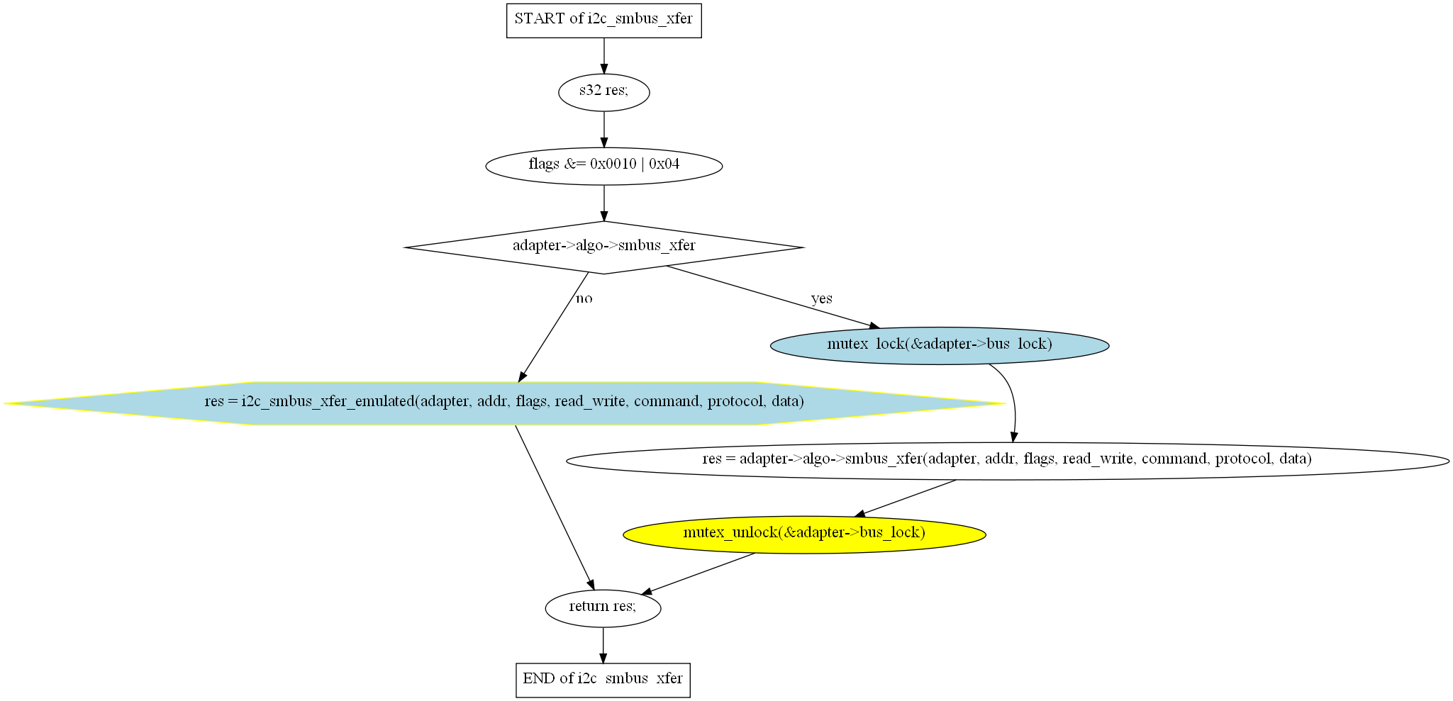
i2c_smbus_xfer linux_2.6.28\drivers\i2c\i2c-core.c
i2c_smbus_xfer_emulated linux_2.6.28\drivers\i2c\i2c-core.c
i2c_transfer linux_2.6.28\drivers\i2c\i2c-core.c