All > Linux 2.6.28 > hda_codec.bus.cmd_mutex

Signature: hda_codec.bus.cmd_mutex

Matching Pair Graph (MPG)

MPG Function Information

Function Name Control Flow Graph (CFG) Event Trace Graph (ETG) Source Code
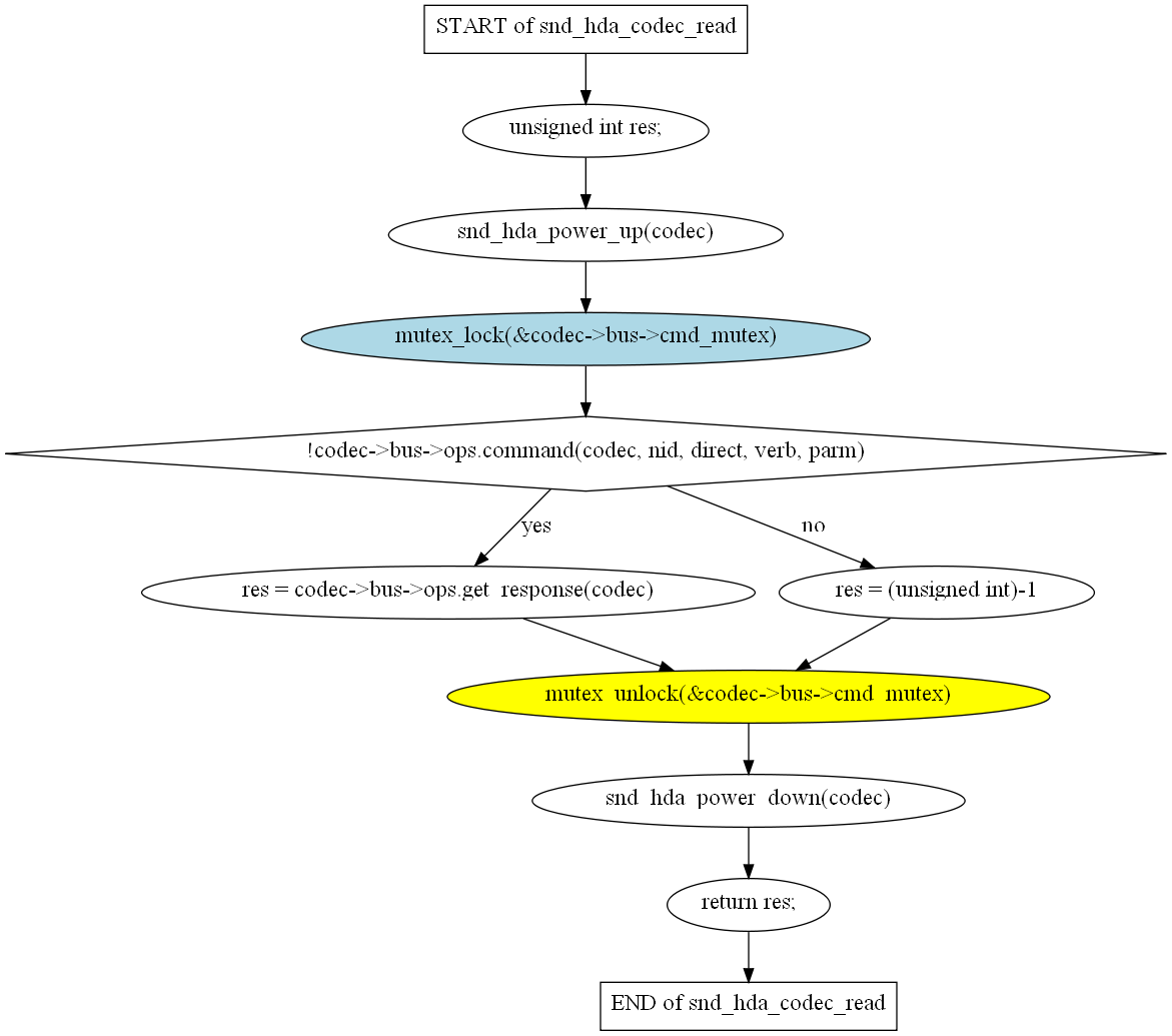
snd_hda_codec_read linux_2.6.28\sound\pci\hda\hda_codec.c
snd_hda_codec_write_cache linux_2.6.28\sound\pci\hda\hda_codec.c
snd_hda_codec_write linux_2.6.28\sound\pci\hda\hda_codec.c