All > Linux 2.6.28 > evdev.mutex

Signature: evdev.mutex

Matching Pair Graph (MPG)

MPG Function Information

Function Name Control Flow Graph (CFG) Event Trace Graph (ETG) Source Code
evdev_close_device linux_2.6.28\drivers\input\evdev.c
evdev_mark_dead linux_2.6.28\drivers\input\evdev.c
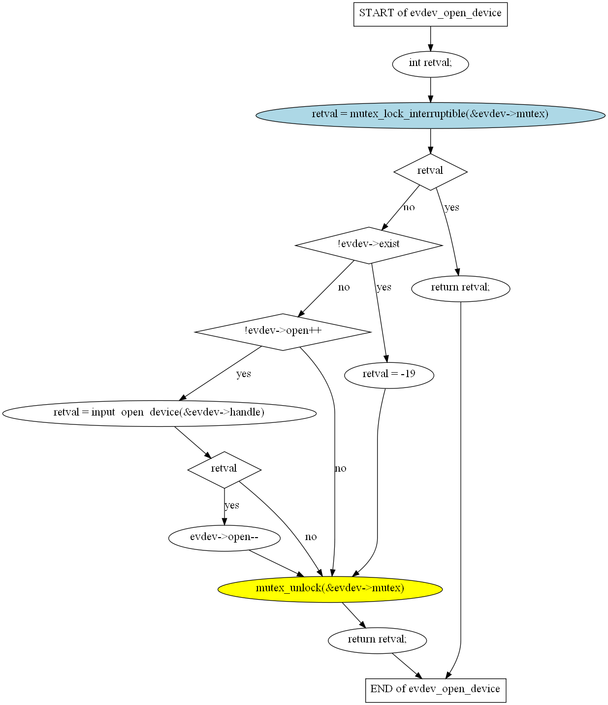
evdev_open_device linux_2.6.28\drivers\input\evdev.c
evdev_flush linux_2.6.28\drivers\input\evdev.c
evdev_release linux_2.6.28\drivers\input\evdev.c