All > Linux 2.6.28 > dentry.d_inode.i_mutex

Signature: dentry.d_inode.i_mutex

Matching Pair Graph (MPG)

MPG Function Information

Function Name Control Flow Graph (CFG) Event Trace Graph (ETG) Source Code
sysfs_get_dentry linux_2.6.28\fs\sysfs\dir.c
graft_tree linux_2.6.28\fs\namespace.c
memory_lseek linux_2.6.28\drivers\char\mem.c
do_move_mount linux_2.6.28\fs\namespace.c
fh_unlock linux_2.6.28\include\linux\nfsd\nfsfh.h
vfs_rmdir linux_2.6.28\fs\namei.c
vfs_unlink linux_2.6.28\fs\namei.c
debugfs_rename linux_2.6.28\fs\debugfs\inode.c
unix_bind linux_2.6.28\net\unix\af_unix.c
generic_file_llseek linux_2.6.28\fs\read_write.c
update_sb linux_2.6.28\drivers\usb\core\inode.c
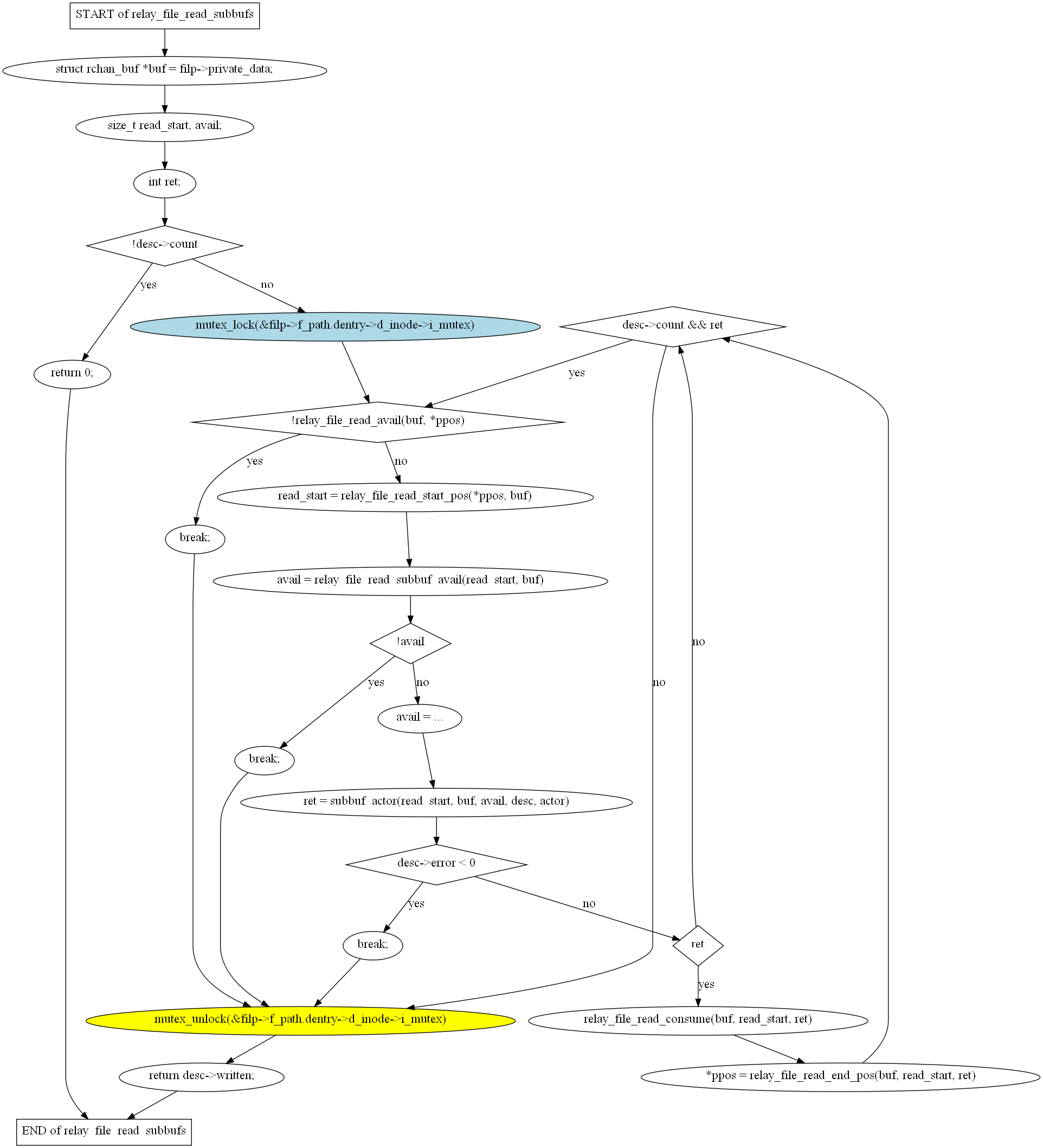
relay_file_read_subbufs linux_2.6.28\kernel\relay.c
do_truncate linux_2.6.28\fs\open.c
unlock_rename linux_2.6.28\fs\namei.c
debugfs_create_by_name linux_2.6.28\fs\debugfs\inode.c
do_filp_open linux_2.6.28\fs\namei.c
may_open linux_2.6.28\fs\namei.c
lock_rename linux_2.6.28\fs\namei.c
devpts_pty_new linux_2.6.28\fs\devpts\inode.c
lookup_create linux_2.6.28\fs\namei.c
sysfs_rename_dir linux_2.6.28\fs\sysfs\dir.c
fs_remove_file linux_2.6.28\drivers\usb\core\inode.c
dcache_dir_lseek linux_2.6.28\fs\libfs.c
sysfs_move_dir linux_2.6.28\fs\sysfs\dir.c
__open_namei_create linux_2.6.28\fs\namei.c
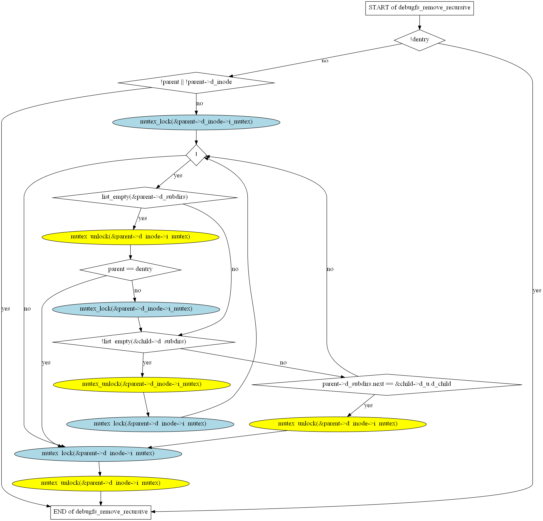
debugfs_remove_recursive linux_2.6.28\fs\debugfs\inode.c
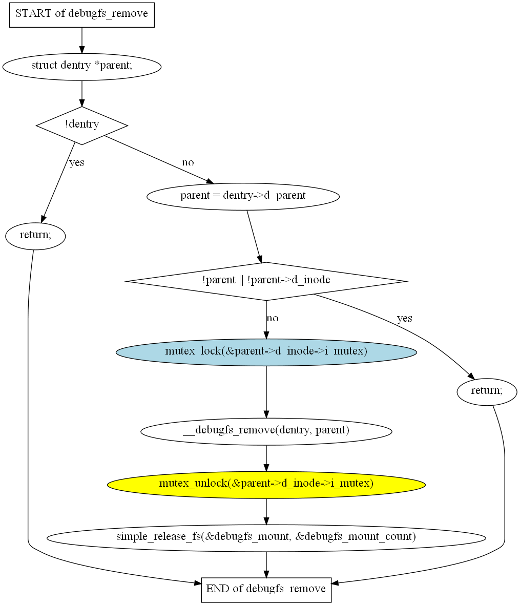
debugfs_remove linux_2.6.28\fs\debugfs\inode.c
update_bus linux_2.6.28\drivers\usb\core\inode.c
devpts_pty_kill linux_2.6.28\fs\devpts\inode.c
fs_create_by_name linux_2.6.28\drivers\usb\core\inode.c
default_file_lseek linux_2.6.28\drivers\usb\core\inode.c