All > Linux 2.6.28 > Scsi_Host.scan_mutex

Signature: Scsi_Host.scan_mutex

Matching Pair Graph (MPG)

MPG Function Information

Function Name Control Flow Graph (CFG) Event Trace Graph (ETG) Source Code
scsi_prep_async_scan linux_2.6.28\drivers\scsi\scsi_scan.c
scsi_scan_host_selected linux_2.6.28\drivers\scsi\scsi_scan.c
scsi_scan_target linux_2.6.28\drivers\scsi\scsi_scan.c
ata_scsi_remove_dev linux_2.6.28\drivers\ata\libata-scsi.c
scsi_finish_async_scan linux_2.6.28\drivers\scsi\scsi_scan.c
__scsi_add_device linux_2.6.28\drivers\scsi\scsi_scan.c
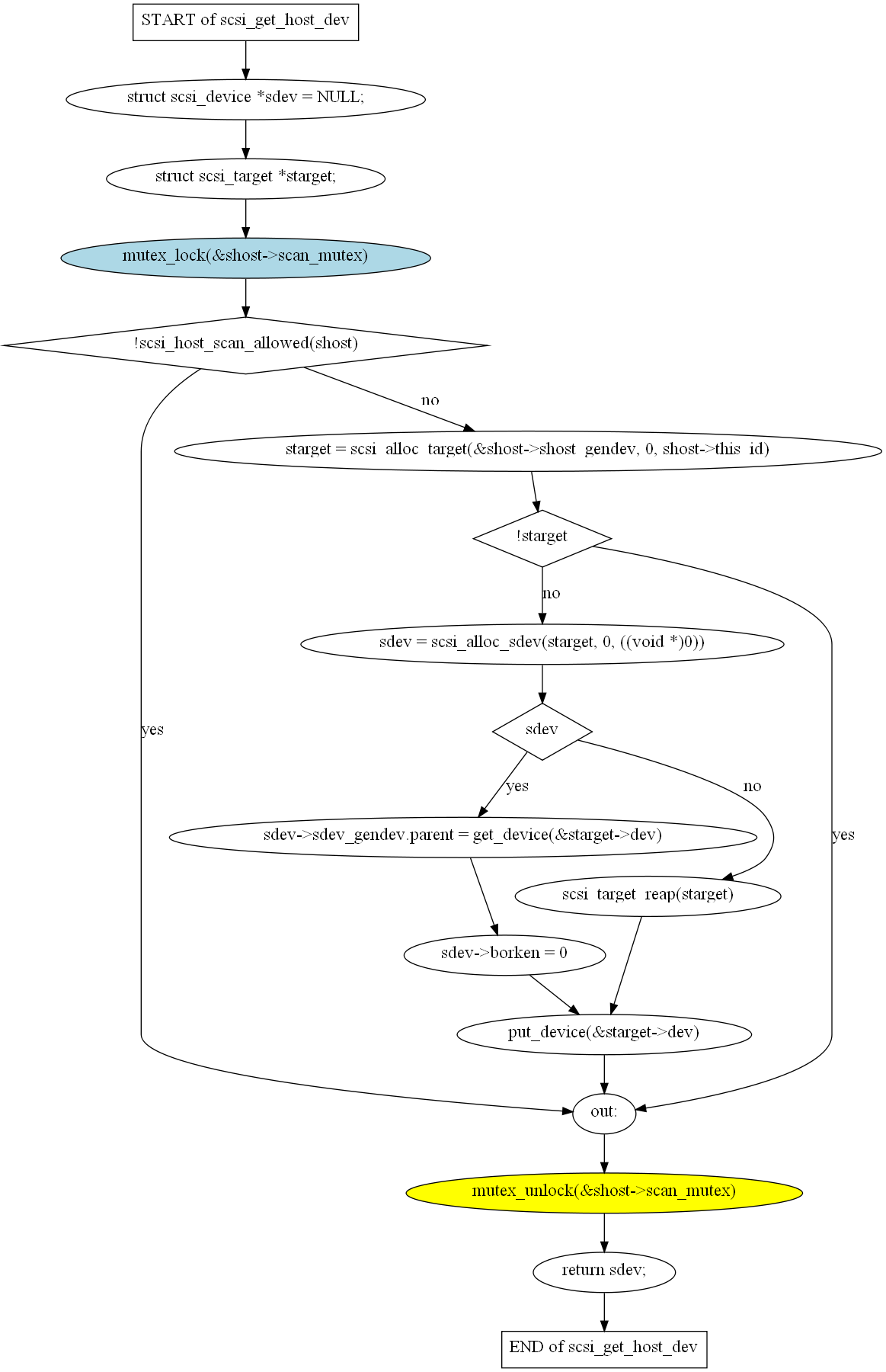
scsi_get_host_dev linux_2.6.28\drivers\scsi\scsi_scan.c
scsi_remove_device linux_2.6.28\drivers\scsi\scsi_sysfs.c
scsi_remove_host linux_2.6.28\drivers\scsi\hosts.c