All > Linux 2.6.28 > sysdev_drivers_lock

Signature: sysdev_drivers_lock

Matching Pair Graph (MPG)

MPG Function Information

Function Name Control Flow Graph (CFG) Event Trace Graph (ETG) Source Code
sysdev_unregister linux_2.6.28\drivers\base\sys.c
sysdev_shutdown linux_2.6.28\drivers\base\sys.c
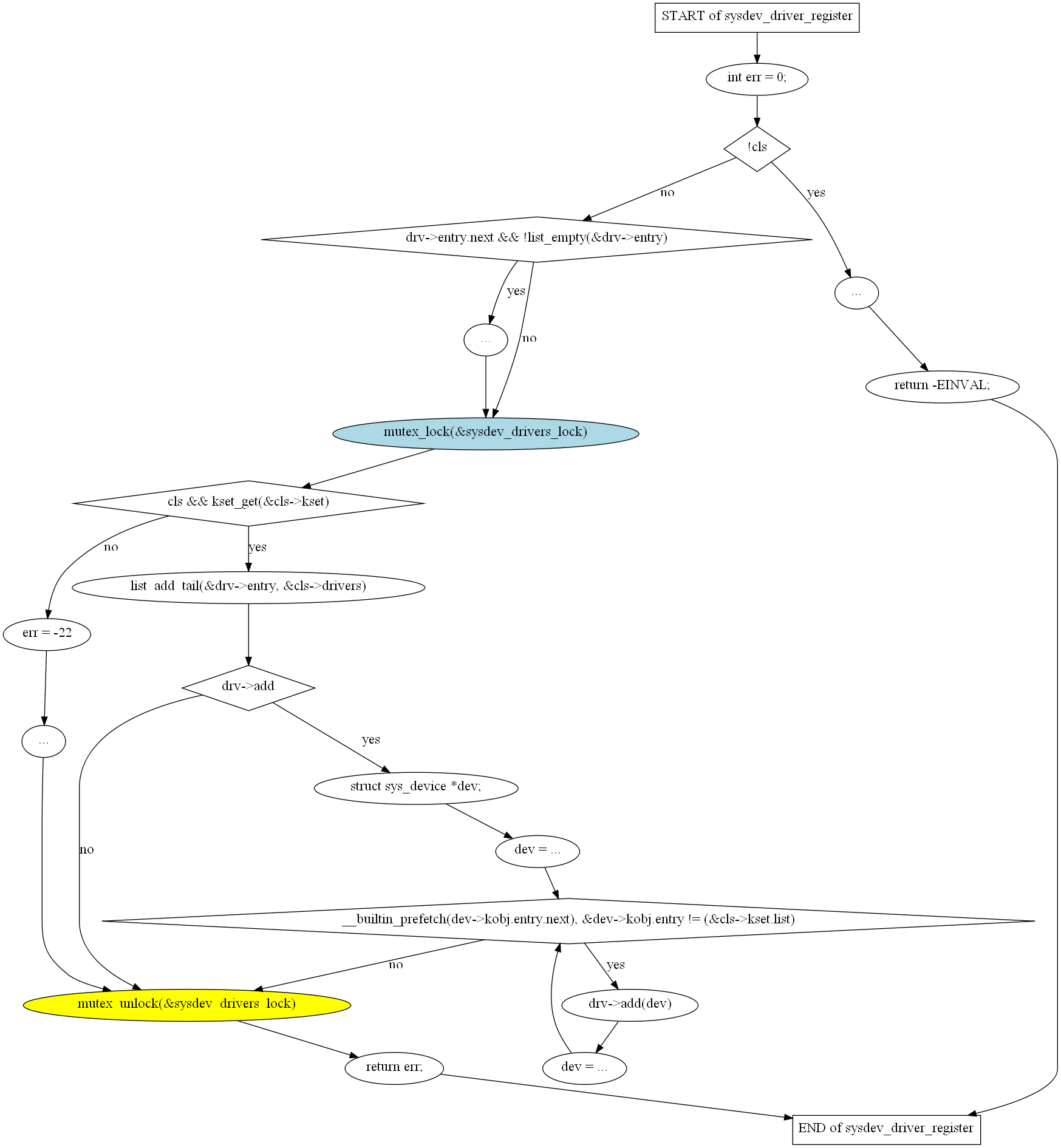
sysdev_driver_register linux_2.6.28\drivers\base\sys.c
sysdev_driver_unregister linux_2.6.28\drivers\base\sys.c
sysdev_register linux_2.6.28\drivers\base\sys.c