All > Linux 2.6.28 > rtnl_mutex

Signature: rtnl_mutex

Matching Pair Graph (MPG)

MPG Function Information

Function Name Control Flow Graph (CFG) Event Trace Graph (ETG) Source Code
packet_mc_add linux_2.6.28\net\packet\af_packet.c
rtnl_link_unregister linux_2.6.28\net\core\rtnetlink.c
wext_ioctl_dispatch linux_2.6.28\net\wireless\wext.c
tcf_action_init_1 linux_2.6.28\net\sched\act_api.c
net_ns_init linux_2.6.28\net\core\net_namespace.c
ip_mc_source linux_2.6.28\net\ipv4\igmp.c
nl80211_set_station linux_2.6.28\net\wireless\nl80211.c
nl80211_set_bss linux_2.6.28\net\wireless\nl80211.c
netpoll_setup linux_2.6.28\net\core\netpoll.c
rtl8139_thread linux_2.6.28\drivers\net\8139too.c
nl80211_del_key linux_2.6.28\net\wireless\nl80211.c
packet_flush_mclist linux_2.6.28\net\packet\af_packet.c
nl80211_del_station linux_2.6.28\net\wireless\nl80211.c
ieee80211_sta_flush_work linux_2.6.28\net\mac80211\sta_info.c
nl80211_new_key linux_2.6.28\net\wireless\nl80211.c
rtnl_trylock linux_2.6.28\net\core\rtnetlink.c
nl80211_del_mpath linux_2.6.28\net\wireless\nl80211.c
bnx2_io_slot_reset linux_2.6.28\drivers\net\bnx2.c
nf_conntrack_l4proto_unregister linux_2.6.28\net\netfilter\nf_conntrack_proto.c
ip_mc_leave_group linux_2.6.28\net\ipv4\igmp.c
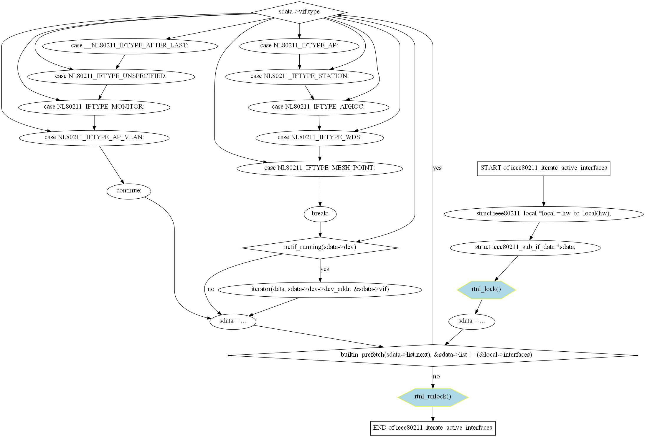
ieee80211_iterate_active_interfaces linux_2.6.28\net\mac80211\util.c
nl80211_get_station linux_2.6.28\net\wireless\nl80211.c
ip_mc_drop_socket linux_2.6.28\net\ipv4\igmp.c
ip_mc_msfilter linux_2.6.28\net\ipv4\igmp.c
bnx2_io_error_detected linux_2.6.28\drivers\net\bnx2.c
store_ifalias linux_2.6.28\net\core\net-sysfs.c
rt_secret_reschedule linux_2.6.28\net\ipv4\route.c
unregister_netdev linux_2.6.28\net\core\dev.c
sky2_resume linux_2.6.28\drivers\net\sky2.c
rtnl_kill_links linux_2.6.28\net\core\rtnetlink.c
sit_exit_net linux_2.6.28\net\ipv6\sit.c
nf_conntrack_helper_unregister linux_2.6.28\net\netfilter\nf_conntrack_helper.c
bnx2_io_resume linux_2.6.28\drivers\net\bnx2.c
ic_open_devs linux_2.6.28\net\ipv4\ipconfig.c
ic_close_devs linux_2.6.28\net\ipv4\ipconfig.c
qdisc_create linux_2.6.28\net\sched\sch_api.c
ipmr_new_tunnel linux_2.6.28\net\ipv4\ipmr.c
rtl8169_reset_task linux_2.6.28\drivers\net\r8169.c
ieee80211_unregister_hw linux_2.6.28\net\mac80211\main.c
default_device_exit linux_2.6.28\net\core\dev.c
rtnl_lock linux_2.6.28\net\core\rtnetlink.c
netdev_run_todo linux_2.6.28\net\core\dev.c
sky2_restart linux_2.6.28\drivers\net\sky2.c
nl80211_new_interface linux_2.6.28\net\wireless\nl80211.c
sta_info_stop linux_2.6.28\net\mac80211\sta_info.c
rtnl_newlink linux_2.6.28\net\core\rtnetlink.c
nl80211_addset_beacon linux_2.6.28\net\wireless\nl80211.c
nl80211_new_station linux_2.6.28\net\wireless\nl80211.c
nl80211_set_interface linux_2.6.28\net\wireless\nl80211.c
unregister_netdevice_notifier linux_2.6.28\net\core\dev.c
ipmr_reg_vif linux_2.6.28\net\ipv4\ipmr.c
nl80211_del_beacon linux_2.6.28\net\wireless\nl80211.c
nl80211_new_mpath linux_2.6.28\net\wireless\nl80211.c
rtnetlink_rcv linux_2.6.28\net\core\rtnetlink.c
__rtnl_unlock linux_2.6.28\net\core\rtnetlink.c
nl80211_set_mpath linux_2.6.28\net\wireless\nl80211.c
nl80211_dump_station linux_2.6.28\net\wireless\nl80211.c
netdev_store linux_2.6.28\net\core\net-sysfs.c
tc_ctl_tfilter linux_2.6.28\net\sched\cls_api.c
addrconf_init linux_2.6.28\net\ipv6\addrconf.c
rtnl_unlock linux_2.6.28\net\core\rtnetlink.c
nl80211_del_interface linux_2.6.28\net\wireless\nl80211.c
nl80211_set_key linux_2.6.28\net\wireless\nl80211.c
addrconf_cleanup linux_2.6.28\net\ipv6\addrconf.c
show_ifalias linux_2.6.28\net\core\net-sysfs.c
netdev_wait_allrefs linux_2.6.28\net\core\dev.c
register_netdevice_notifier linux_2.6.28\net\core\dev.c
packet_mc_drop linux_2.6.28\net\packet\af_packet.c
addrconf_net_exit linux_2.6.28\net\ipv6\addrconf.c
nl80211_get_key linux_2.6.28\net\wireless\nl80211.c
mrtsock_destruct linux_2.6.28\net\ipv4\ipmr.c
nl80211_dump_mpath linux_2.6.28\net\wireless\nl80211.c
dev_getfirstbyhwtype linux_2.6.28\net\core\dev.c
linkwatch_event linux_2.6.28\net\core\link_watch.c
register_netdev linux_2.6.28\net\core\dev.c
addrconf_fixup_forwarding linux_2.6.28\net\ipv6\addrconf.c
rtnetlink_rcv_msg linux_2.6.28\net\core\rtnetlink.c
nl80211_get_mpath linux_2.6.28\net\wireless\nl80211.c
ieee80211_register_hw linux_2.6.28\net\mac80211\main.c
nf_conntrack_l3proto_unregister linux_2.6.28\net\netfilter\nf_conntrack_proto.c
rtl8169_reinit_task linux_2.6.28\drivers\net\r8169.c
rtnl_link_register linux_2.6.28\net\core\rtnetlink.c
ip_mc_join_group linux_2.6.28\net\ipv4\igmp.c