All > Linux 2.6.28 > register_mutex

Signature: register_mutex

Matching Pair Graph (MPG)

MPG Function Information

Function Name Control Flow Graph (CFG) Event Trace Graph (ETG) Source Code
snd_seq_timer_close linux_2.6.28\sound\core\seq\seq_timer.c
odev_open linux_2.6.28\sound\core\seq\oss\seq_oss.c
snd_pcm_proc_read linux_2.6.28\sound\core\pcm.c
register_device linux_2.6.28\sound\core\seq\oss\seq_oss.c
snd_pcm_control_ioctl linux_2.6.28\sound\core\pcm.c
seq_free_client1 linux_2.6.28\sound\core\seq\seq_clientmgr.c
snd_timer_open linux_2.6.28\sound\core\timer.c
snd_pcm_notify linux_2.6.28\sound\core\pcm.c
snd_pcm_dev_disconnect linux_2.6.28\sound\core\pcm.c
snd_seq_create_kernel_client linux_2.6.28\sound\core\seq\seq_clientmgr.c
snd_timer_new linux_2.6.28\sound\core\timer.c
snd_seq_queue_use linux_2.6.28\sound\core\seq\seq_queue.c
snd_timer_dev_disconnect linux_2.6.28\sound\core\timer.c
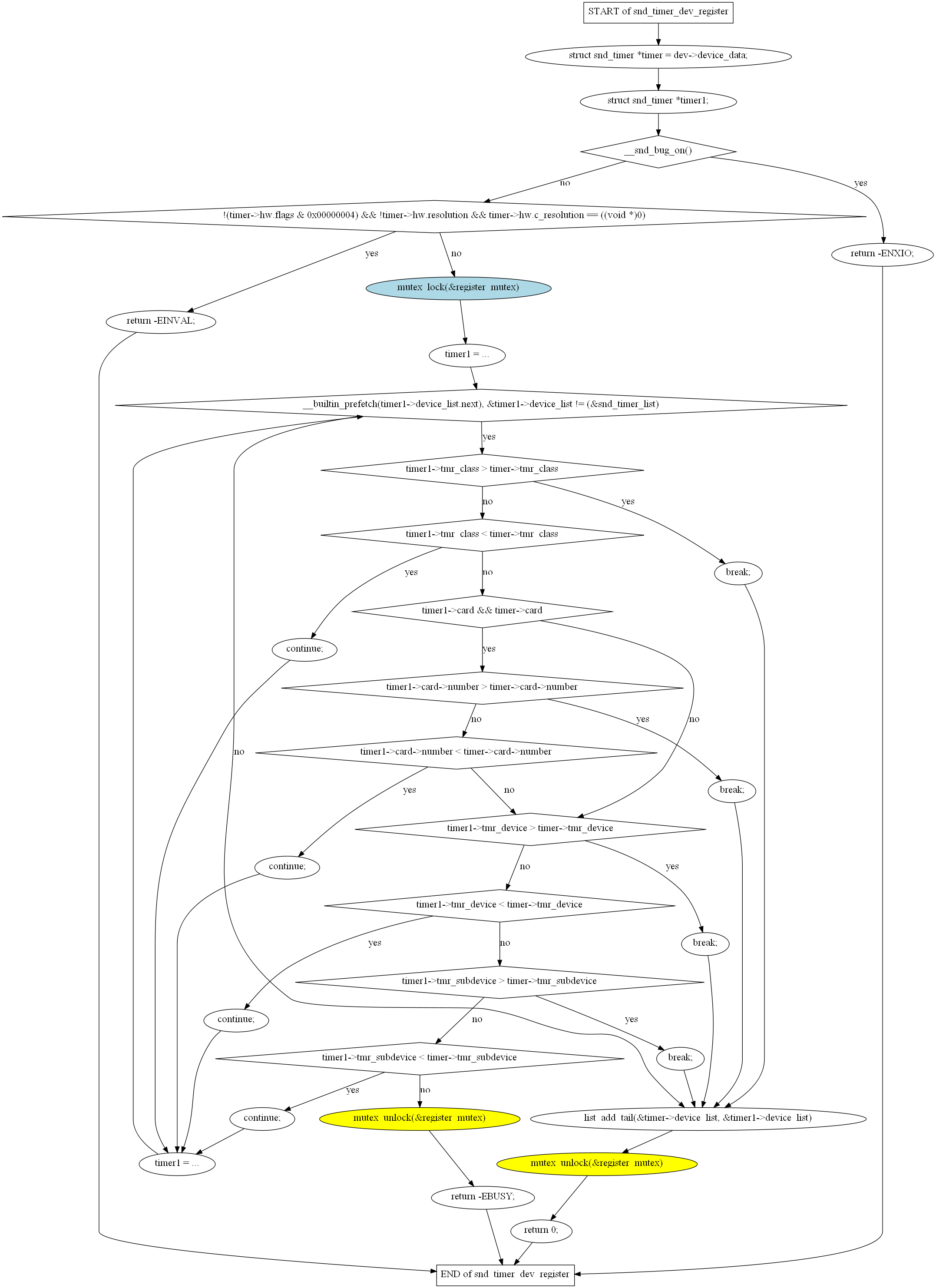
snd_timer_dev_register linux_2.6.28\sound\core\timer.c
snd_timer_free linux_2.6.28\sound\core\timer.c
snd_sequencer_device_init linux_2.6.28\sound\core\seq\seq_clientmgr.c
odev_release linux_2.6.28\sound\core\seq\oss\seq_oss.c
queue_delete linux_2.6.28\sound\core\seq\seq_queue.c
snd_hwdep_dev_register linux_2.6.28\sound\core\hwdep.c
snd_timer_close linux_2.6.28\sound\core\timer.c
snd_seq_open linux_2.6.28\sound\core\seq\seq_clientmgr.c
snd_pcm_timer_init linux_2.6.28\sound\core\pcm_timer.c
snd_pcm_dev_register linux_2.6.28\sound\core\pcm.c
snd_seq_queue_client_leave linux_2.6.28\sound\core\seq\seq_queue.c
seq_free_client linux_2.6.28\sound\core\seq\seq_clientmgr.c
snd_seq_timer_open linux_2.6.28\sound\core\seq\seq_timer.c
snd_hwdep_control_ioctl linux_2.6.28\sound\core\hwdep.c
unregister_device linux_2.6.28\sound\core\seq\oss\seq_oss.c
snd_hwdep_dev_disconnect linux_2.6.28\sound\core\hwdep.c