All > Linux 2.6.28 > polldev_mutex

Signature: polldev_mutex

Matching Pair Graph (MPG)

MPG Function Information

Function Name Control Flow Graph (CFG) Event Trace Graph (ETG) Source Code
input_polldev_stop_workqueue linux_2.6.28\drivers\input\input-polldev.c
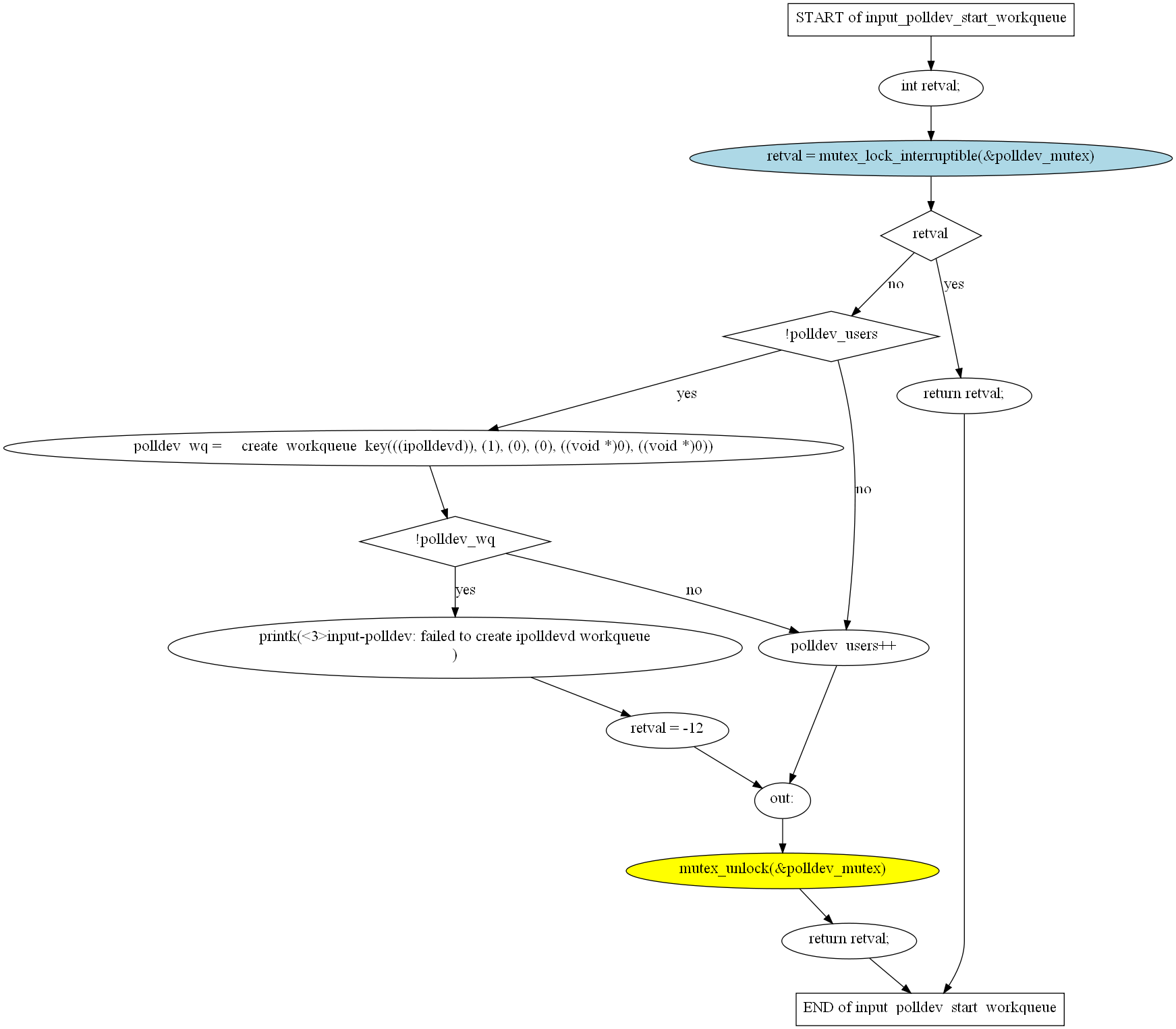
input_polldev_start_workqueue linux_2.6.28\drivers\input\input-polldev.c