All > Linux 2.6.28 > nf_hook_mutex

Signature: nf_hook_mutex

Matching Pair Graph (MPG)

MPG Function Information

Function Name Control Flow Graph (CFG) Event Trace Graph (ETG) Source Code
nf_unregister_hook linux_2.6.28\net\netfilter\core.c
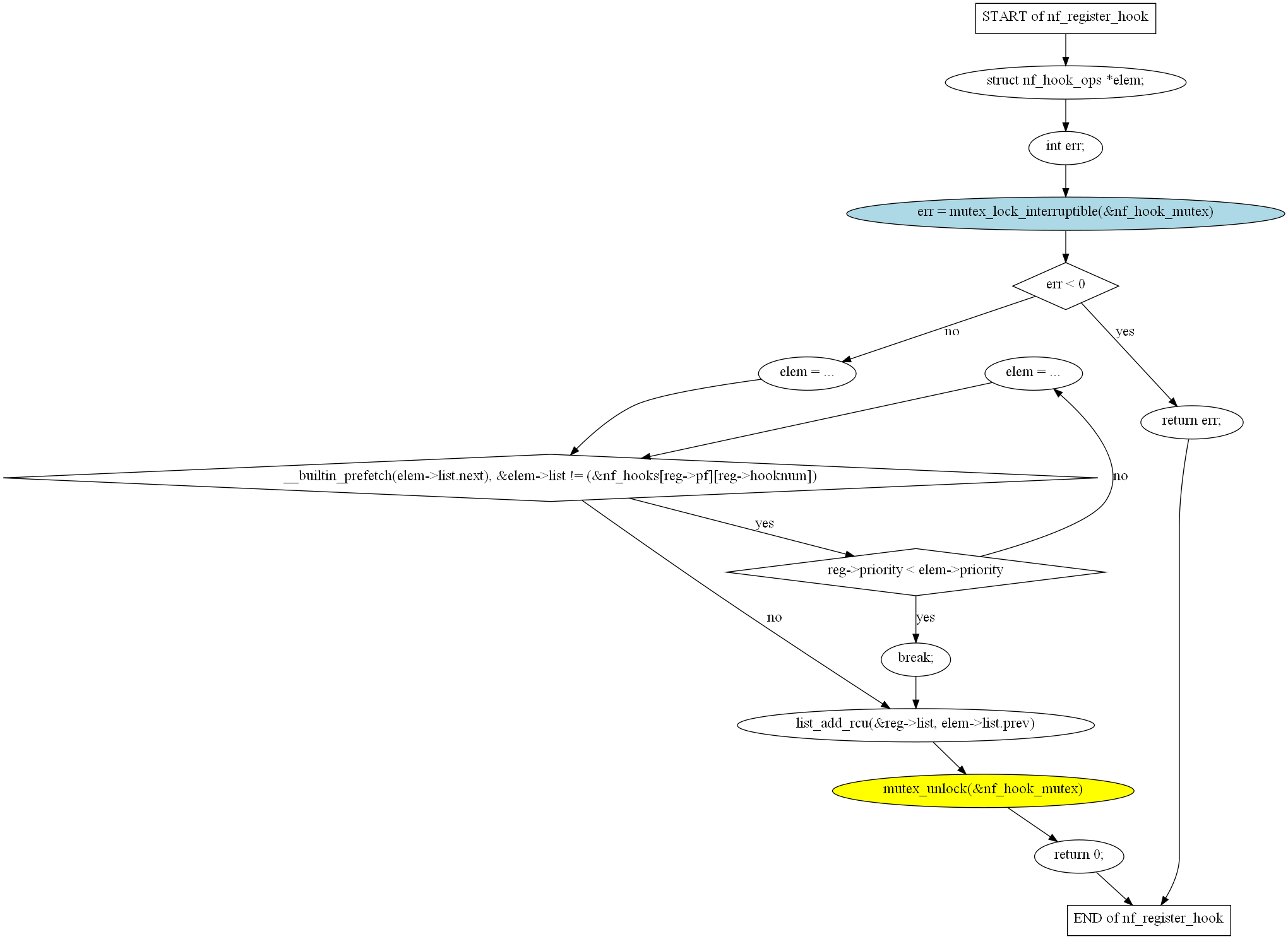
nf_register_hook linux_2.6.28\net\netfilter\core.c