All > Linux 2.6.28 > microcode_mutex

Signature: microcode_mutex

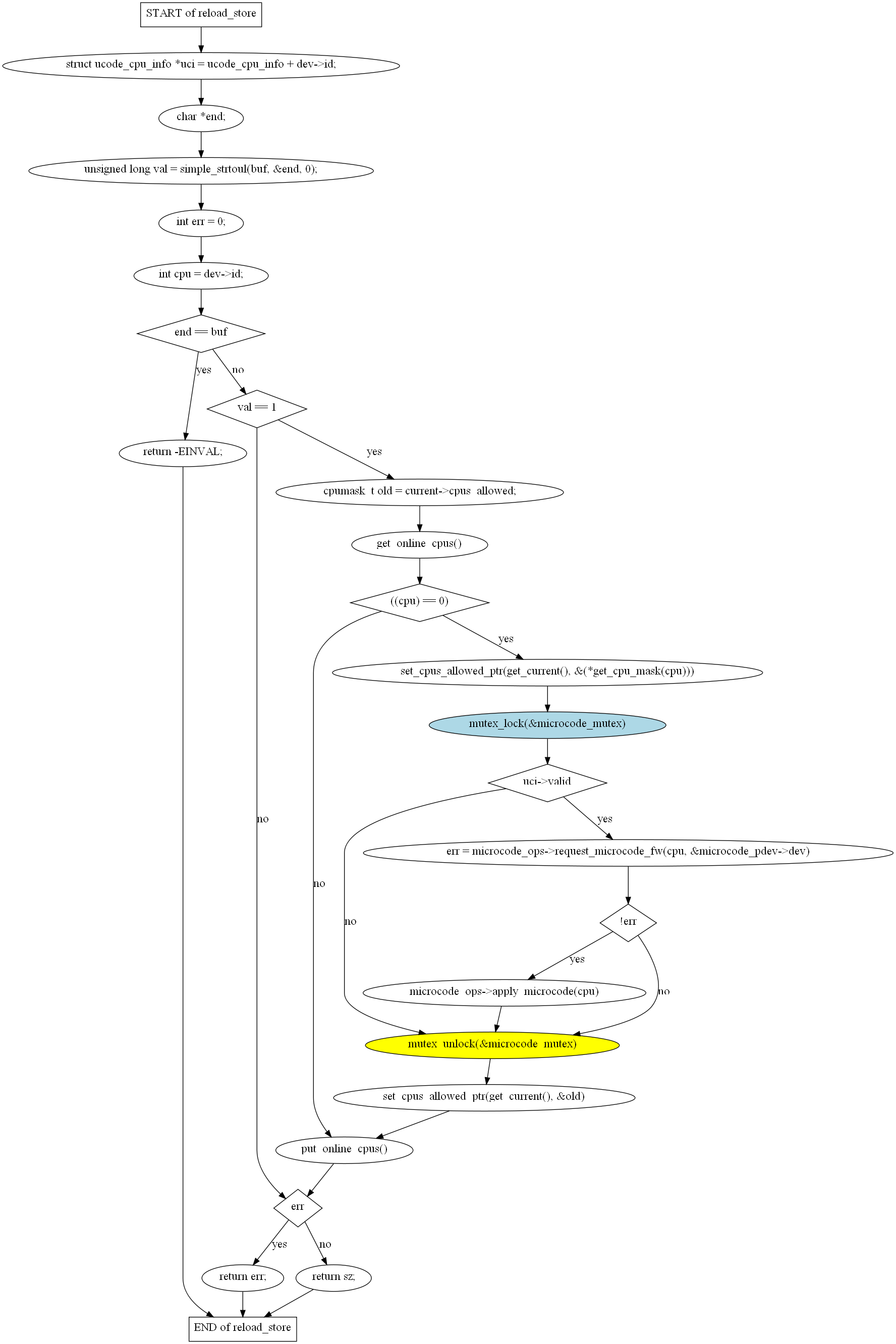
Matching Pair Graph (MPG)

MPG Function Information

Function Name Control Flow Graph (CFG) Event Trace Graph (ETG) Source Code
reload_store linux_2.6.28\arch\x86\kernel\microcode_core.c
microcode_fini_cpu linux_2.6.28\arch\x86\kernel\microcode_core.c
microcode_init_cpu linux_2.6.28\arch\x86\kernel\microcode_core.c