All > Linux 2.6.28 > hash_resize_mutex

Signature: hash_resize_mutex

Matching Pair Graph (MPG)

MPG Function Information

Function Name Control Flow Graph (CFG) Event Trace Graph (ETG) Source Code
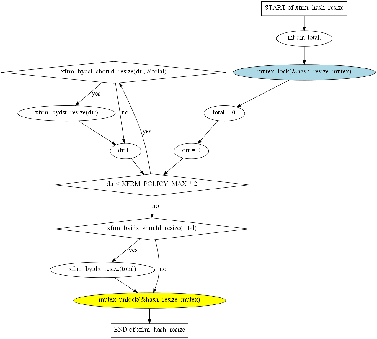
xfrm_hash_resize linux_2.6.28\net\xfrm\xfrm_state.c
xfrm_hash_resize linux_2.6.28\net\xfrm\xfrm_policy.c