All > Linux 2.6.26 > usb_hub.status_mutex

Signature: usb_hub.status_mutex

Matching Pair Graph (MPG)

MPG Function Information

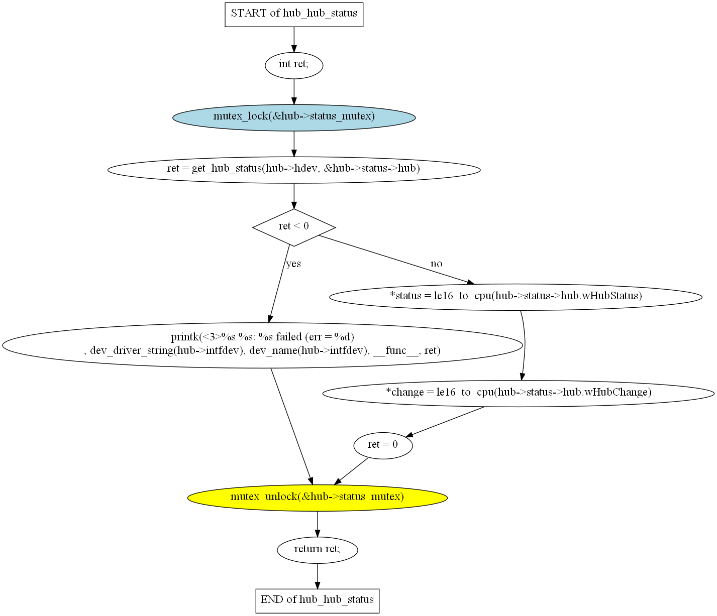
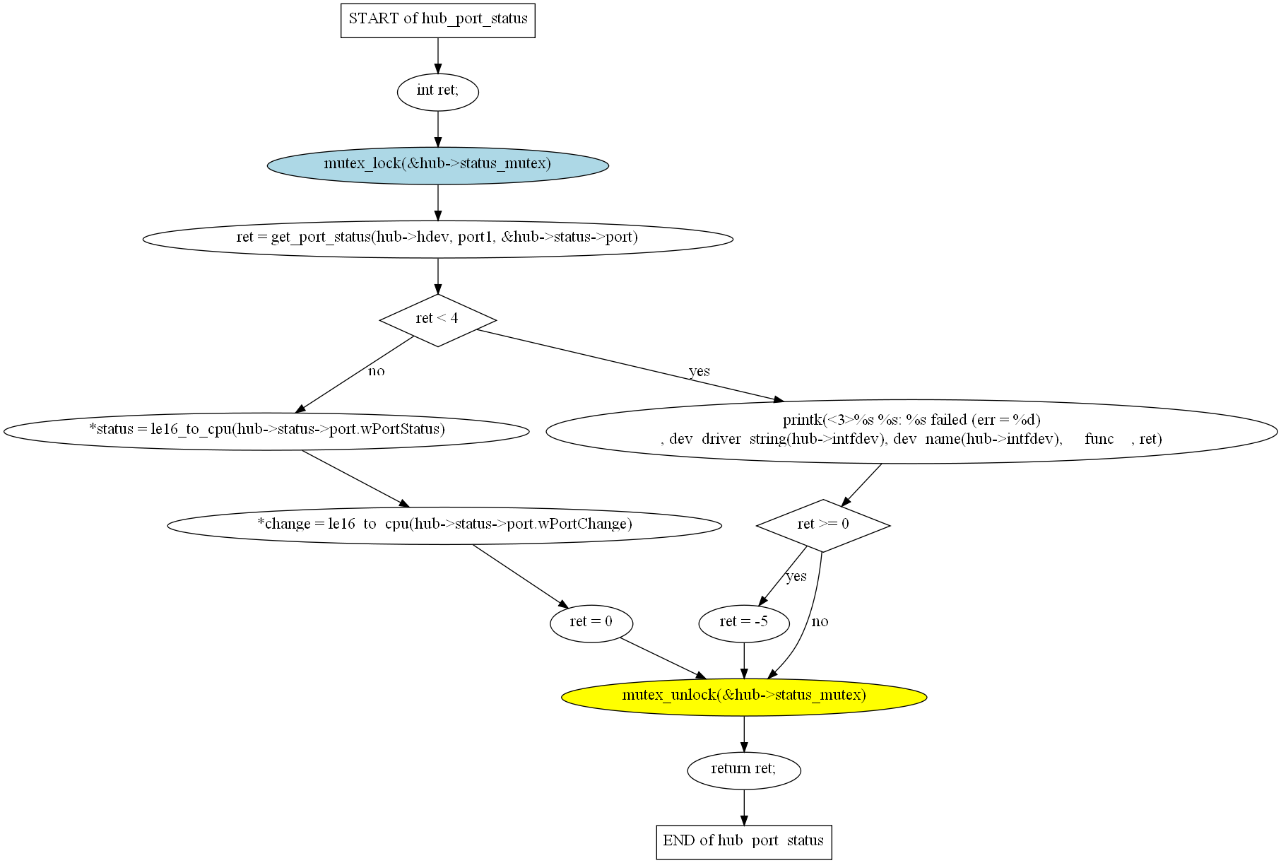
Function Name Control Flow Graph (CFG) Event Trace Graph (ETG) Source Code
hub_port_status linux_2.6.26\drivers\usb\core\hub.c
hub_hub_status linux_2.6.26\drivers\usb\core\hub.c