All > Linux 2.6.26 > task_struct.mm.context.lock

Signature: task_struct.mm.context.lock

Matching Pair Graph (MPG)

MPG Function Information

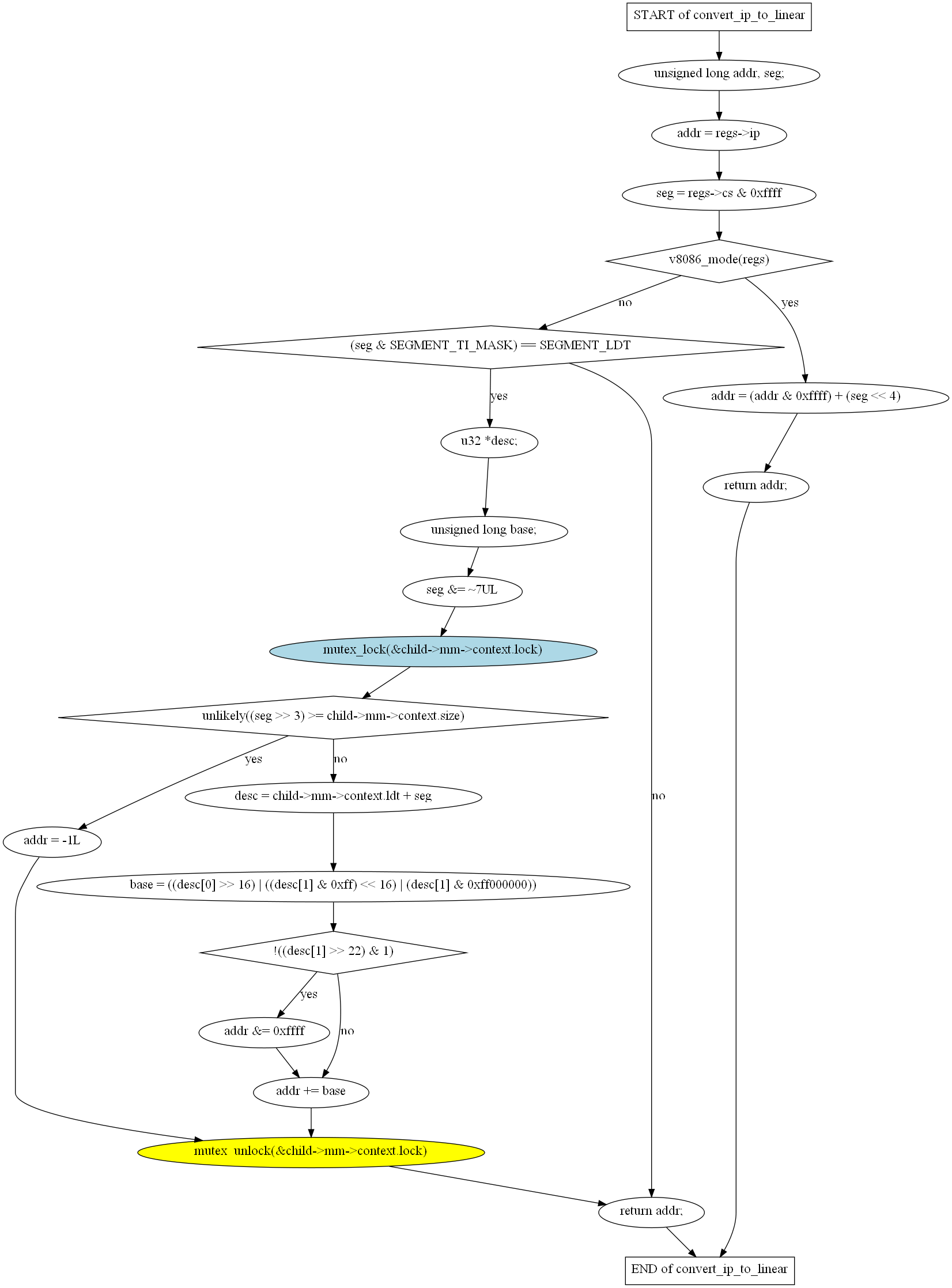
Function Name Control Flow Graph (CFG) Event Trace Graph (ETG) Source Code
convert_ip_to_linear linux_2.6.26\arch\x86\kernel\step.c