All > Linux 2.6.26 > srcu_struct.mutex

Signature: srcu_struct.mutex

Matching Pair Graph (MPG)

MPG Function Information

Function Name Control Flow Graph (CFG) Event Trace Graph (ETG) Source Code
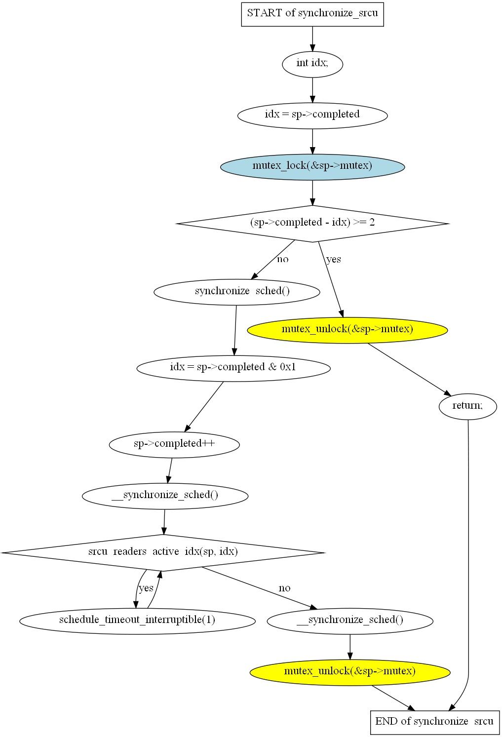
synchronize_srcu linux_2.6.26\kernel\srcu.c