All > Linux 2.6.26 > request_queue.sysfs_lock

Signature: request_queue.sysfs_lock

Matching Pair Graph (MPG)

MPG Function Information

Function Name Control Flow Graph (CFG) Event Trace Graph (ETG) Source Code
queue_attr_show linux_2.6.26\block\blk-sysfs.c
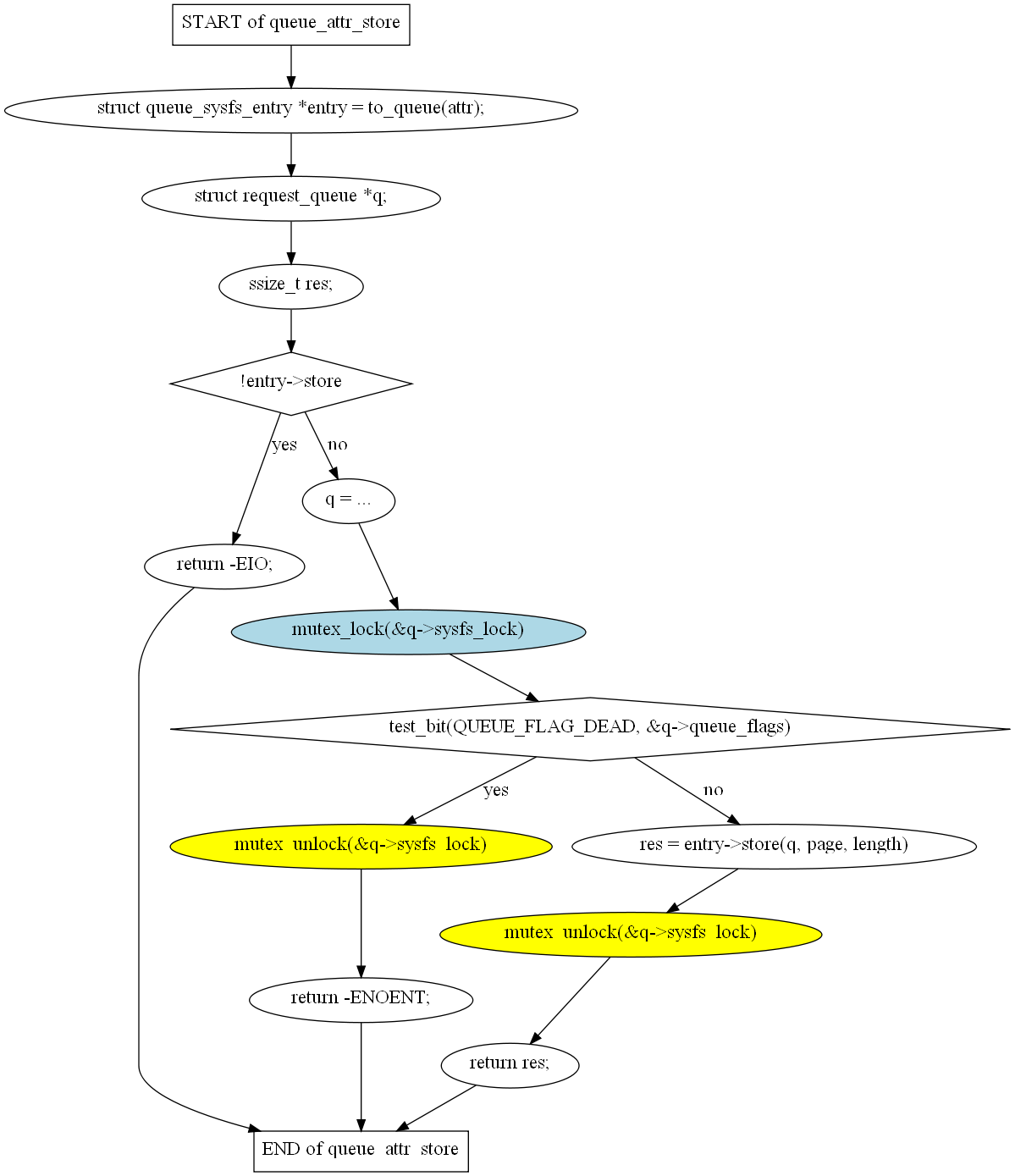
queue_attr_store linux_2.6.26\block\blk-sysfs.c
blk_cleanup_queue linux_2.6.26\block\blk-core.c