All > Linux 2.6.26 > ps2dev.cmd_mutex

Signature: ps2dev.cmd_mutex

Matching Pair Graph (MPG)

MPG Function Information

Function Name Control Flow Graph (CFG) Event Trace Graph (ETG) Source Code
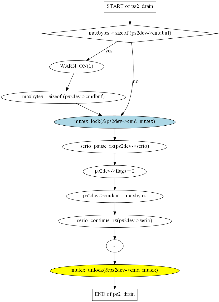
ps2_drain linux_2.6.26\drivers\input\serio\libps2.c
ps2_command linux_2.6.26\drivers\input\serio\libps2.c