All > Linux 2.6.26 > path.dentry.d_inode.i_mutex

Signature: path.dentry.d_inode.i_mutex

Matching Pair Graph (MPG)

MPG Function Information

Function Name Control Flow Graph (CFG) Event Trace Graph (ETG) Source Code
dcache_dir_lseek linux_2.6.26\fs\libfs.c
relay_file_read_subbufs linux_2.6.26\kernel\relay.c
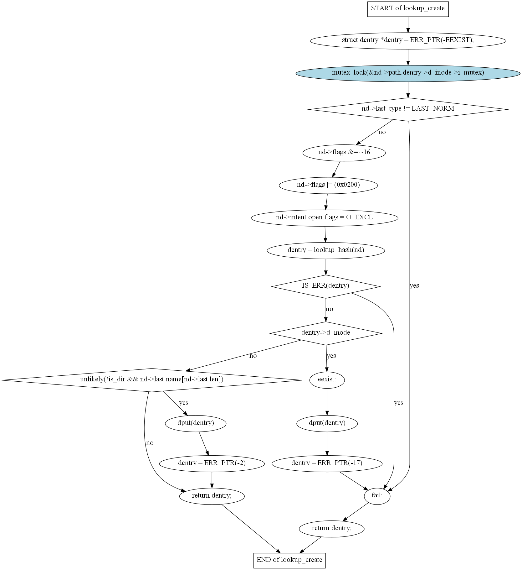
lookup_create linux_2.6.26\fs\namei.c
graft_tree linux_2.6.26\fs\namespace.c
unix_bind linux_2.6.26\net\unix\af_unix.c
memory_lseek linux_2.6.26\drivers\char\mem.c
default_file_lseek linux_2.6.26\drivers\usb\core\inode.c
do_move_mount linux_2.6.26\fs\namespace.c
nfs_llseek_dir linux_2.6.26\fs\nfs\dir.c