All > Linux 2.6.26 > input_dev.mutex

Signature: input_dev.mutex

Matching Pair Graph (MPG)

MPG Function Information

Function Name Control Flow Graph (CFG) Event Trace Graph (ETG) Source Code
input_unregister_handle linux_2.6.26\drivers\input\input.c
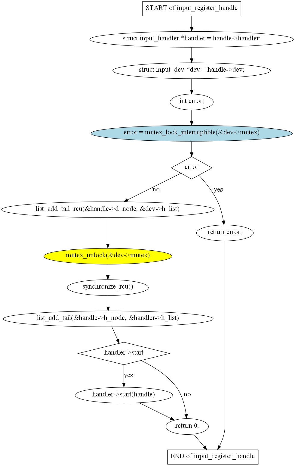
input_register_handle linux_2.6.26\drivers\input\input.c
input_close_device linux_2.6.26\drivers\input\input.c
input_grab_device linux_2.6.26\drivers\input\input.c
input_flush_device linux_2.6.26\drivers\input\input.c
input_disconnect_device linux_2.6.26\drivers\input\input.c
input_open_device linux_2.6.26\drivers\input\input.c
input_release_device linux_2.6.26\drivers\input\input.c