All > Linux 2.6.26 > inode.inotify_mutex

Signature: inode.inotify_mutex

Matching Pair Graph (MPG)

MPG Function Information

Function Name Control Flow Graph (CFG) Event Trace Graph (ETG) Source Code
inotify_find_watch linux_2.6.26\fs\inotify.c
inotify_find_update_watch linux_2.6.26\fs\inotify.c
inotify_unmount_inodes linux_2.6.26\fs\inotify.c
inotify_rm_wd linux_2.6.26\fs\inotify.c
inotify_inode_is_dead linux_2.6.26\fs\inotify.c
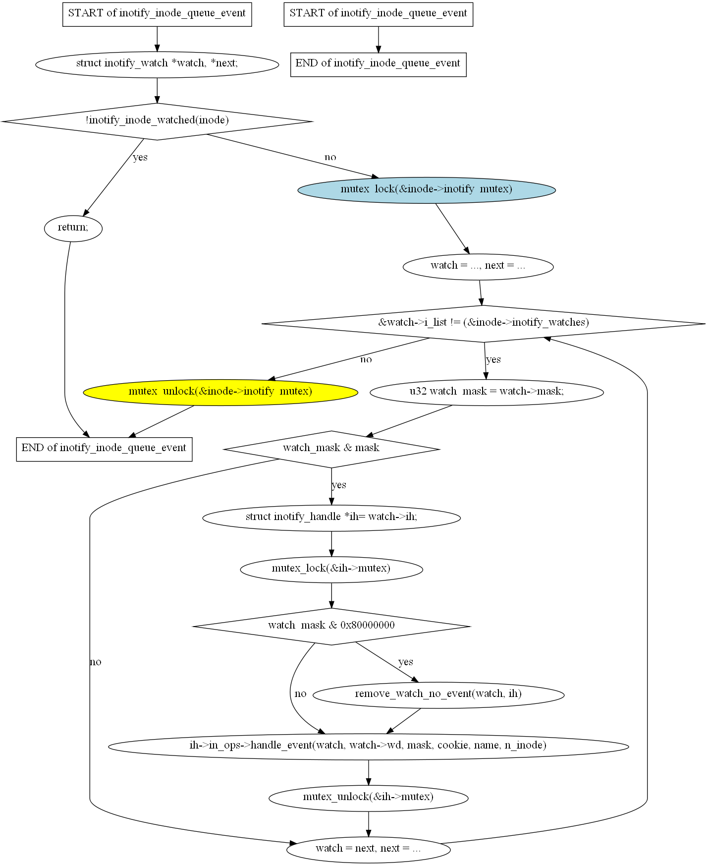
inotify_inode_queue_event linux_2.6.26\fs\inotify.c
inotify_destroy linux_2.6.26\fs\inotify.c
inotify_add_watch linux_2.6.26\fs\inotify.c