All > Linux 2.6.26 > bin_buffer.mutex

Signature: bin_buffer.mutex

Matching Pair Graph (MPG)

MPG Function Information

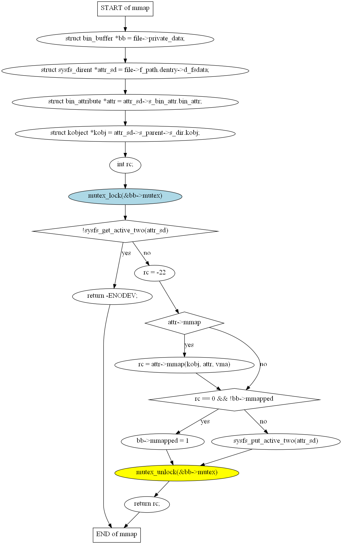
Function Name Control Flow Graph (CFG) Event Trace Graph (ETG) Source Code
mmap linux_2.6.26\fs\sysfs\bin.c