All > Linux 2.6.26 > userspace_mutex

Signature: userspace_mutex

Matching Pair Graph (MPG)

MPG Function Information

Function Name Control Flow Graph (CFG) Event Trace Graph (ETG) Source Code
cpufreq_governor_userspace linux_2.6.26\drivers\cpufreq\cpufreq_userspace.c
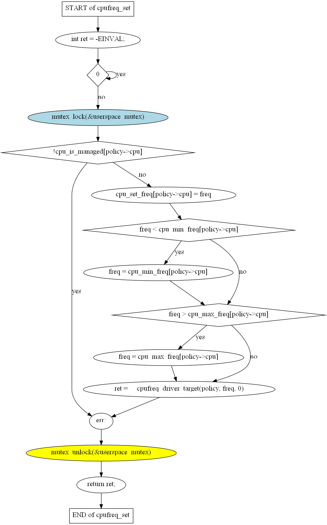
cpufreq_set linux_2.6.26\drivers\cpufreq\cpufreq_userspace.c