All > Linux 2.6.26 > rtnl_mutex

Signature: rtnl_mutex

Matching Pair Graph (MPG)

MPG Function Information

Function Name Control Flow Graph (CFG) Event Trace Graph (ETG) Source Code
dev_getfirstbyhwtype linux_2.6.26\net\core\dev.c
packet_flush_mclist linux_2.6.26\net\packet\af_packet.c
rtnetlink_rcv linux_2.6.26\net\core\rtnetlink.c
register_netdevice_notifier linux_2.6.26\net\core\dev.c
rtnl_kill_links linux_2.6.26\net\core\rtnetlink.c
rtnl_link_register linux_2.6.26\net\core\rtnetlink.c
rtnl_lock linux_2.6.26\net\core\rtnetlink.c
ip_mc_source linux_2.6.26\net\ipv4\igmp.c
sit_exit_net linux_2.6.26\net\ipv6\sit.c
__rtnl_unlock linux_2.6.26\net\core\rtnetlink.c
ic_open_devs linux_2.6.26\net\ipv4\ipconfig.c
unregister_netdevice_notifier linux_2.6.26\net\core\dev.c
rtl8169_reset_task linux_2.6.26\drivers\net\r8169.c
ip_mc_leave_group linux_2.6.26\net\ipv4\igmp.c
addrconf_cleanup linux_2.6.26\net\ipv6\addrconf.c
rtl8139_thread linux_2.6.26\drivers\net\8139too.c
rtnl_unlock linux_2.6.26\net\core\rtnetlink.c
ip_mc_join_group linux_2.6.26\net\ipv4\igmp.c
addrconf_net_exit linux_2.6.26\net\ipv6\addrconf.c
sky2_restart linux_2.6.26\drivers\net\sky2.c
net_ns_init linux_2.6.26\net\core\net_namespace.c
rtl8169_reinit_task linux_2.6.26\drivers\net\r8169.c
netdev_wait_allrefs linux_2.6.26\net\core\dev.c
netpoll_setup linux_2.6.26\net\core\netpoll.c
netdev_run_todo linux_2.6.26\net\core\dev.c
rtnl_trylock linux_2.6.26\net\core\rtnetlink.c
ip_mc_drop_socket linux_2.6.26\net\ipv4\igmp.c
rtnl_link_unregister linux_2.6.26\net\core\rtnetlink.c
register_netdev linux_2.6.26\net\core\dev.c
addrconf_init linux_2.6.26\net\ipv6\addrconf.c
ip_mc_msfilter linux_2.6.26\net\ipv4\igmp.c
packet_mc_add linux_2.6.26\net\packet\af_packet.c
packet_mc_drop linux_2.6.26\net\packet\af_packet.c
rtnetlink_rcv_msg linux_2.6.26\net\core\rtnetlink.c
ic_close_devs linux_2.6.26\net\ipv4\ipconfig.c
linkwatch_event linux_2.6.26\net\core\link_watch.c
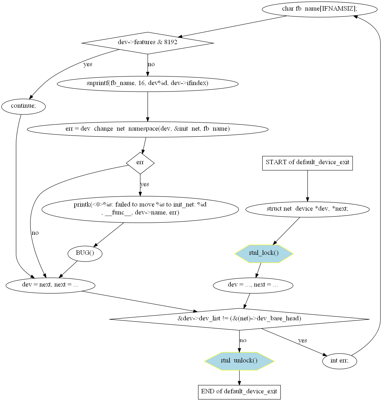
default_device_exit linux_2.6.26\net\core\dev.c
unregister_netdev linux_2.6.26\net\core\dev.c