All > Linux 2.6.26 > relay_channels_mutex

Signature: relay_channels_mutex

Matching Pair Graph (MPG)

MPG Function Information

Function Name Control Flow Graph (CFG) Event Trace Graph (ETG) Source Code
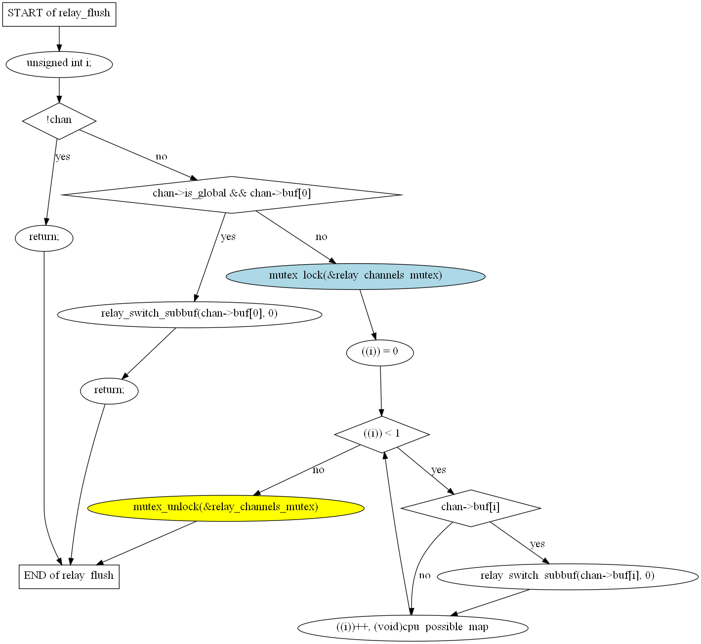
relay_flush linux_2.6.26\kernel\relay.c
relay_close linux_2.6.26\kernel\relay.c
relay_hotcpu_callback linux_2.6.26\kernel\relay.c
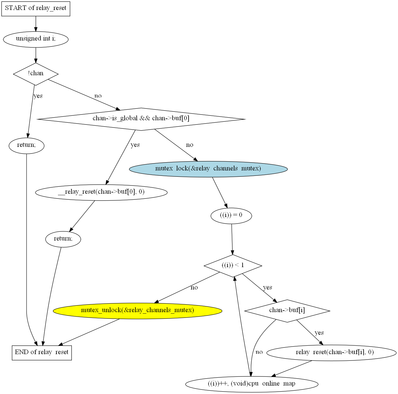
relay_reset linux_2.6.26\kernel\relay.c
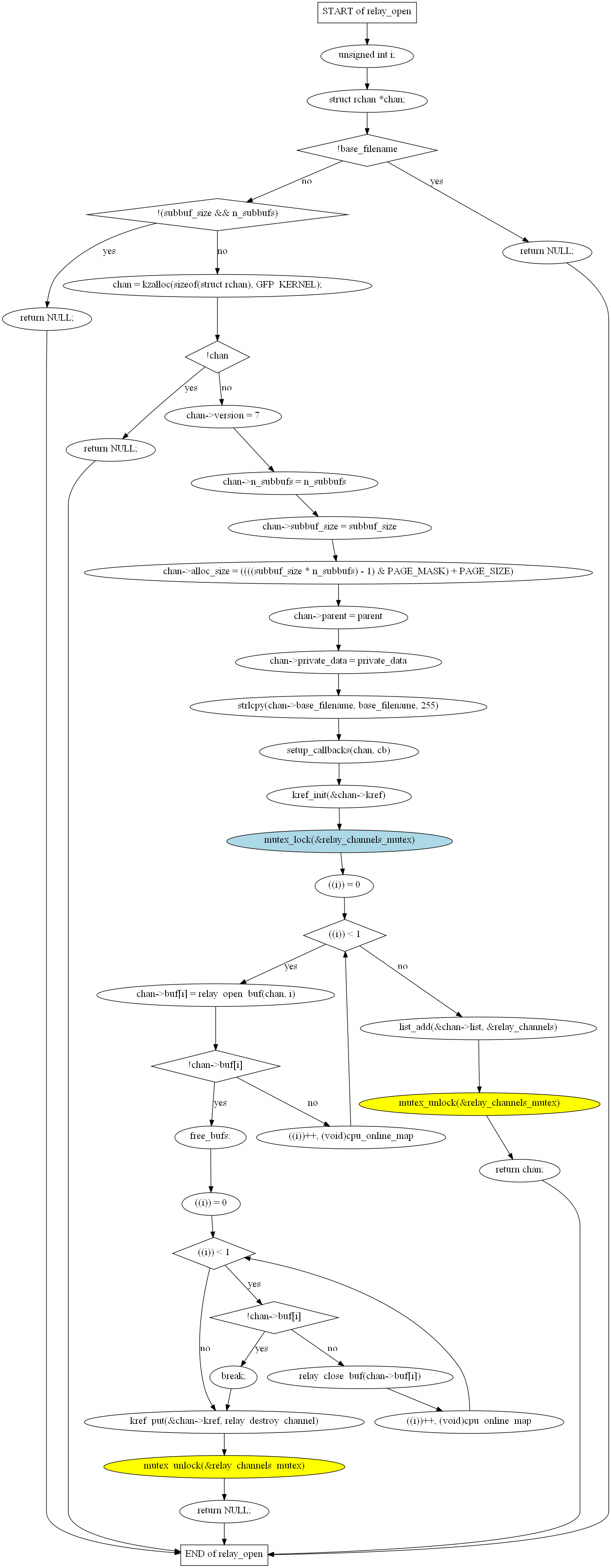
relay_open linux_2.6.26\kernel\relay.c