All > Linux 2.6.26 > performance_mutex

Signature: performance_mutex

Matching Pair Graph (MPG)

MPG Function Information

Function Name Control Flow Graph (CFG) Event Trace Graph (ETG) Source Code
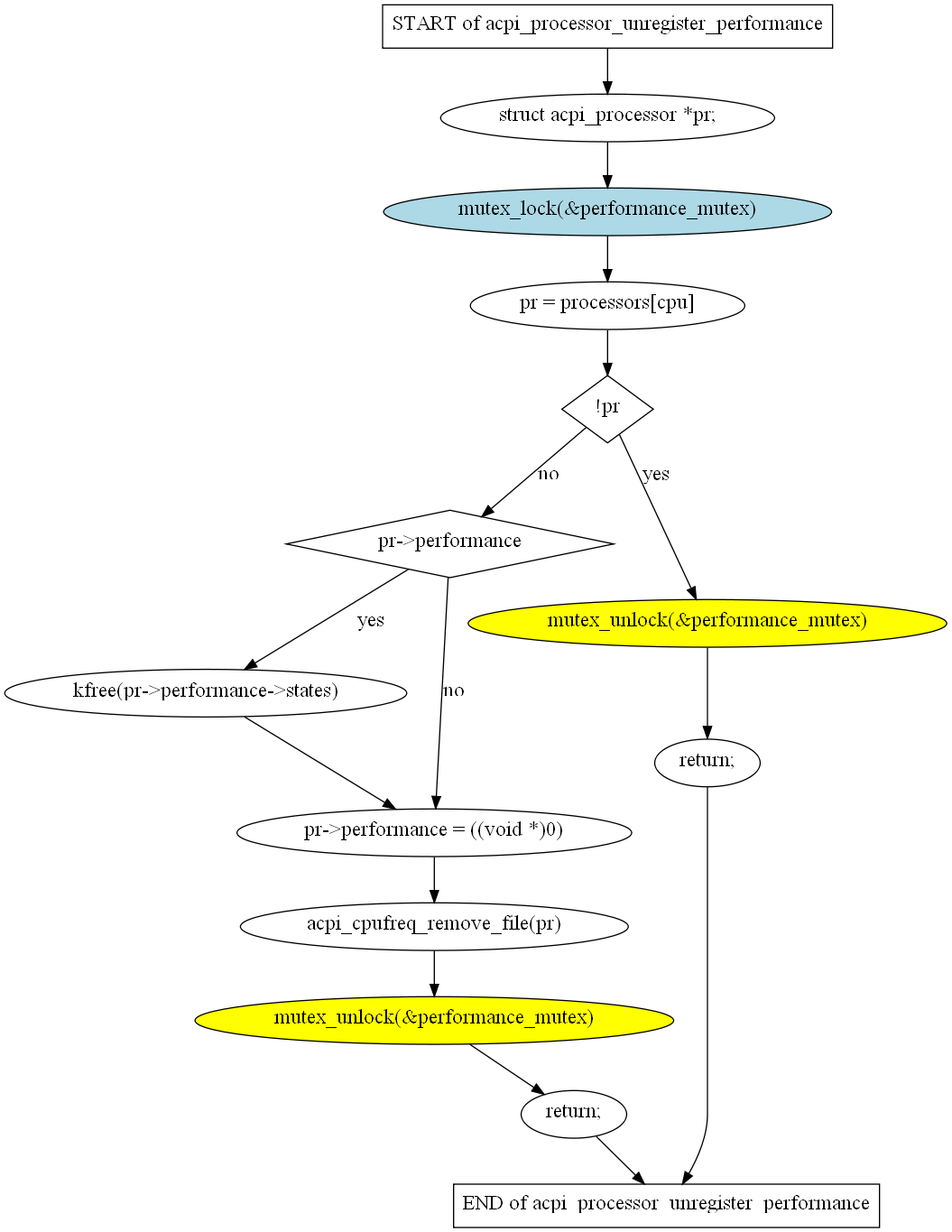
acpi_processor_unregister_performance linux_2.6.26\drivers\acpi\processor_perflib.c
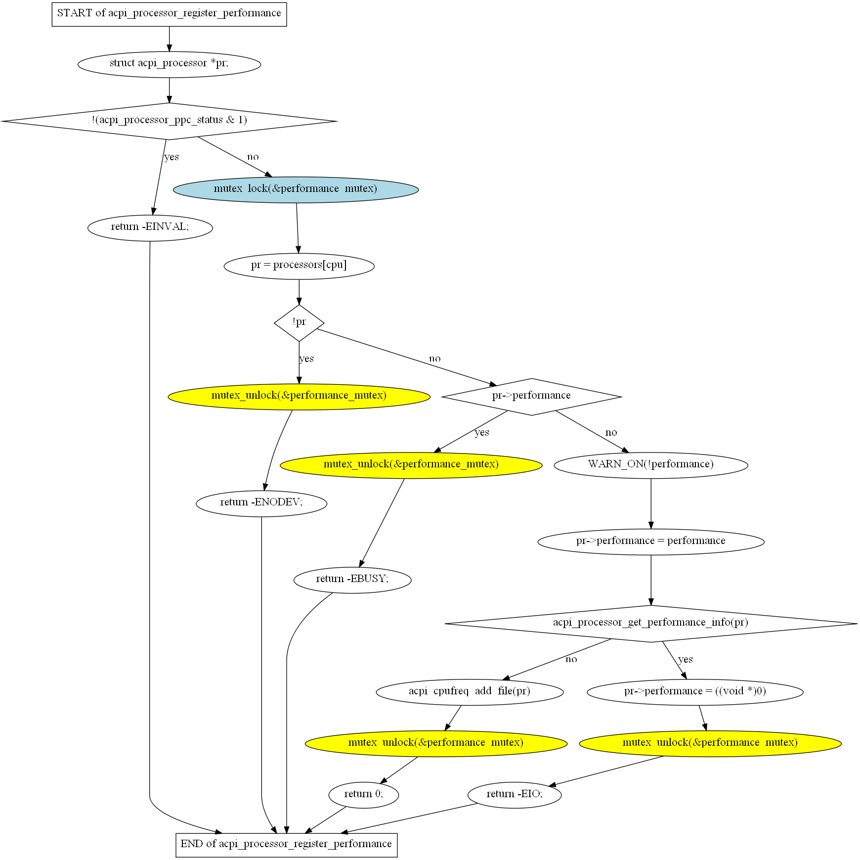
acpi_processor_register_performance linux_2.6.26\drivers\acpi\processor_perflib.c
acpi_processor_ppc_notifier linux_2.6.26\drivers\acpi\processor_perflib.c
acpi_processor_preregister_performance linux_2.6.26\drivers\acpi\processor_perflib.c