All > Linux 2.6.26 > microcode_mutex

Signature: microcode_mutex

Matching Pair Graph (MPG)

MPG Function Information

Function Name Control Flow Graph (CFG) Event Trace Graph (ETG) Source Code
microcode_fini_cpu linux_2.6.26\arch\x86\kernel\microcode.c
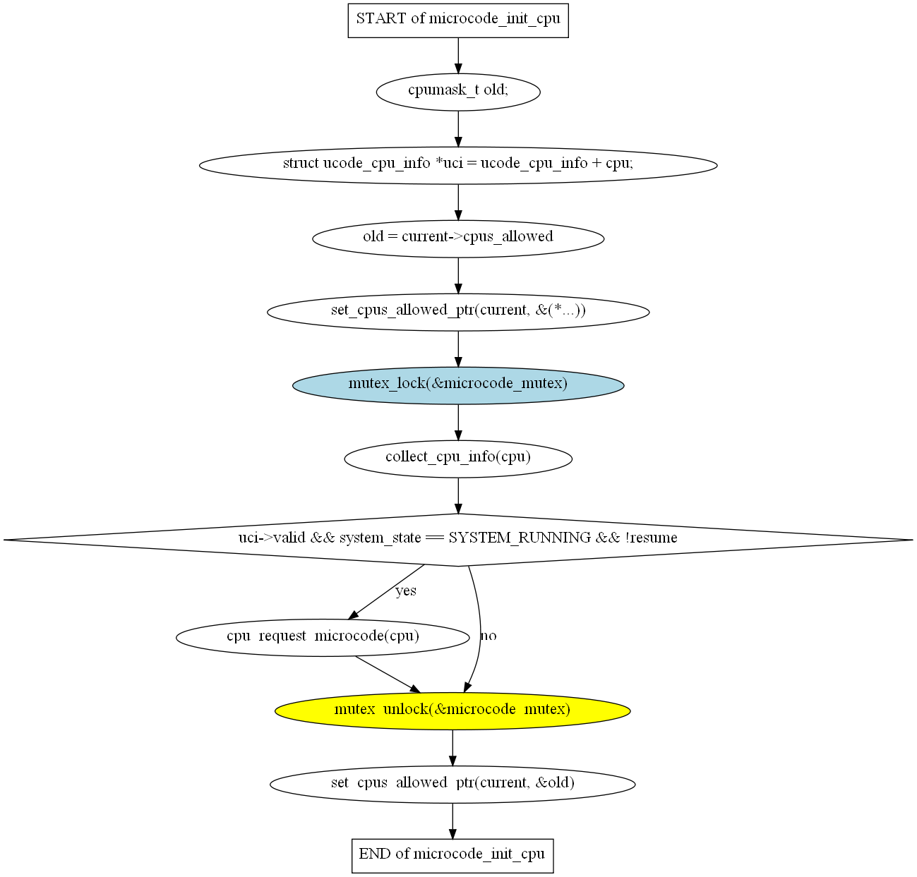
microcode_init_cpu linux_2.6.26\arch\x86\kernel\microcode.c
reload_store linux_2.6.26\arch\x86\kernel\microcode.c