All > Linux 2.6.26 > input_mutex

Signature: input_mutex

Matching Pair Graph (MPG)

MPG Function Information

Function Name Control Flow Graph (CFG) Event Trace Graph (ETG) Source Code
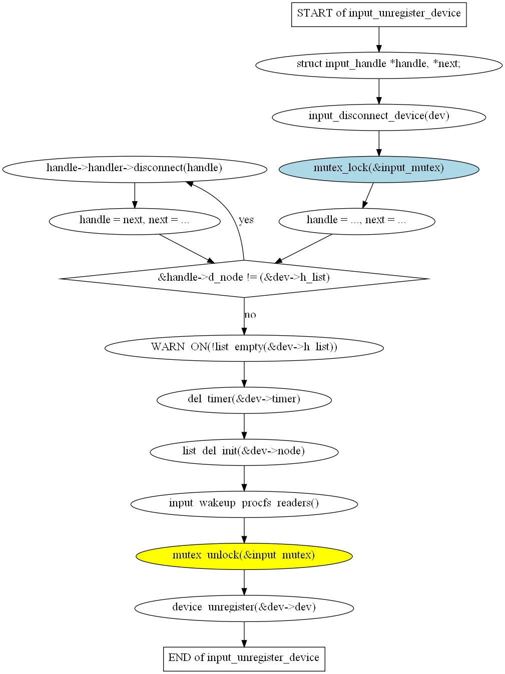
input_unregister_device linux_2.6.26\drivers\input\input.c
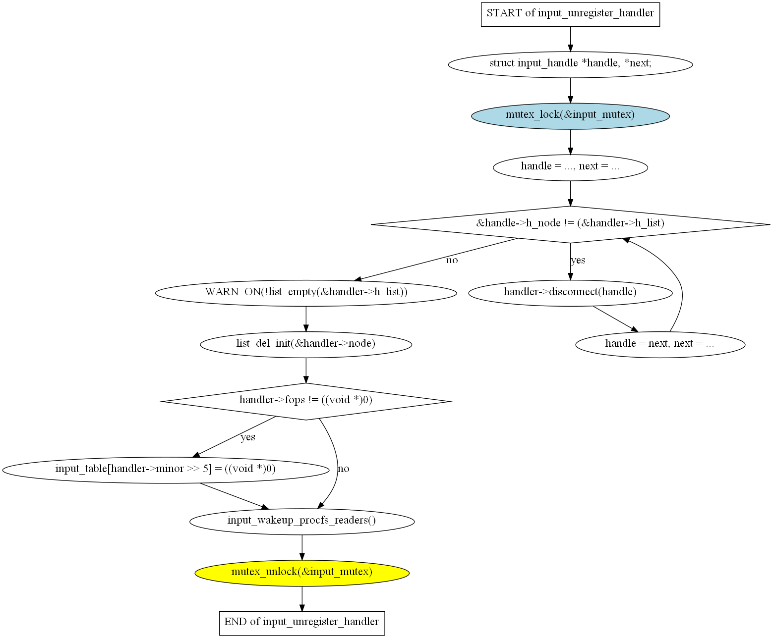
input_unregister_handler linux_2.6.26\drivers\input\input.c
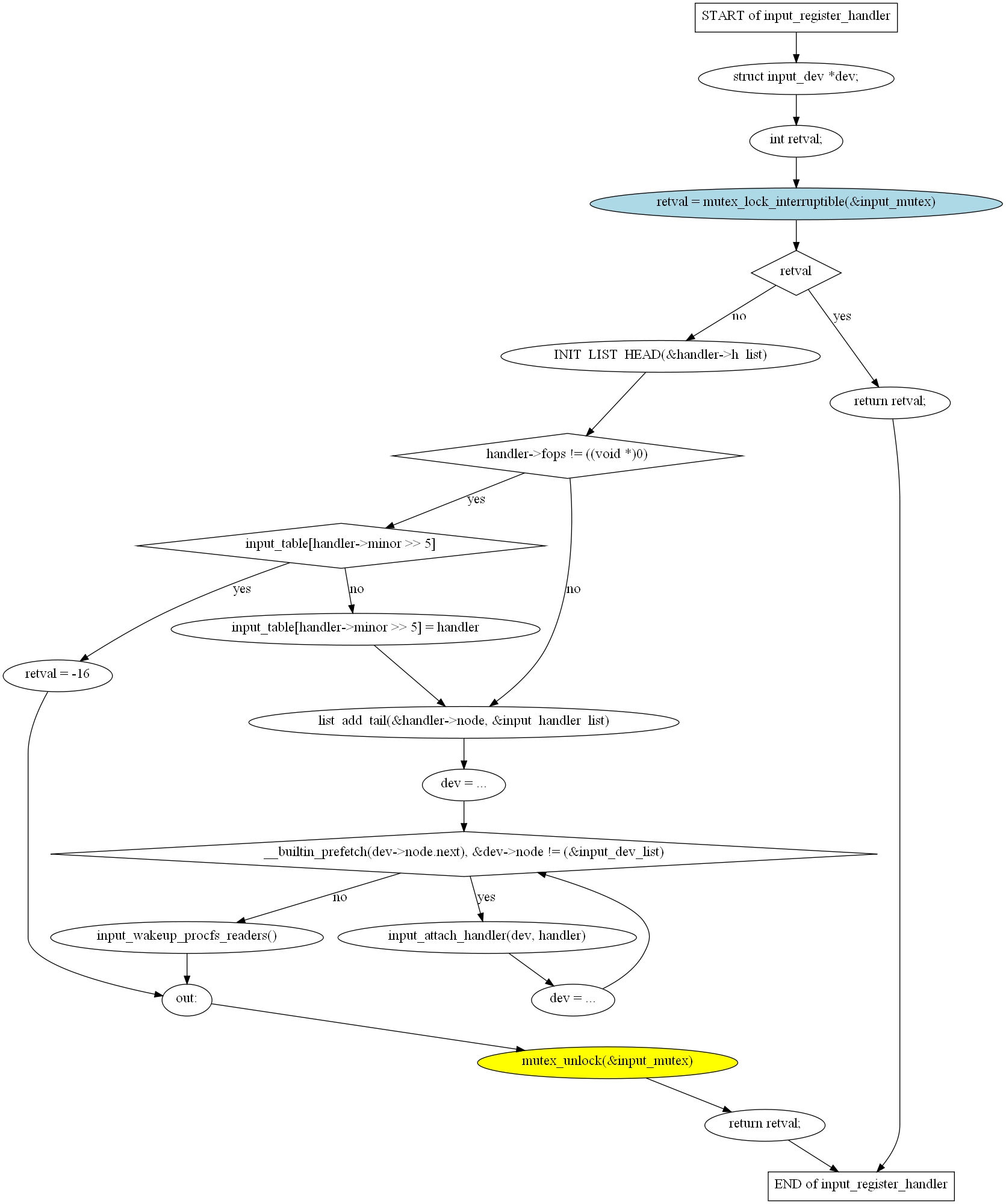
input_register_device linux_2.6.26\drivers\input\input.c
input_register_handler linux_2.6.26\drivers\input\input.c