All > Linux 2.6.26 > attribute_container_mutex

Signature: attribute_container_mutex

Matching Pair Graph (MPG)

MPG Function Information

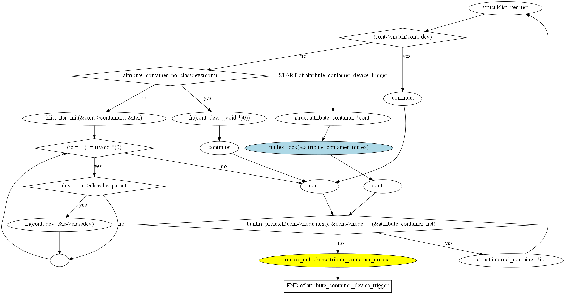
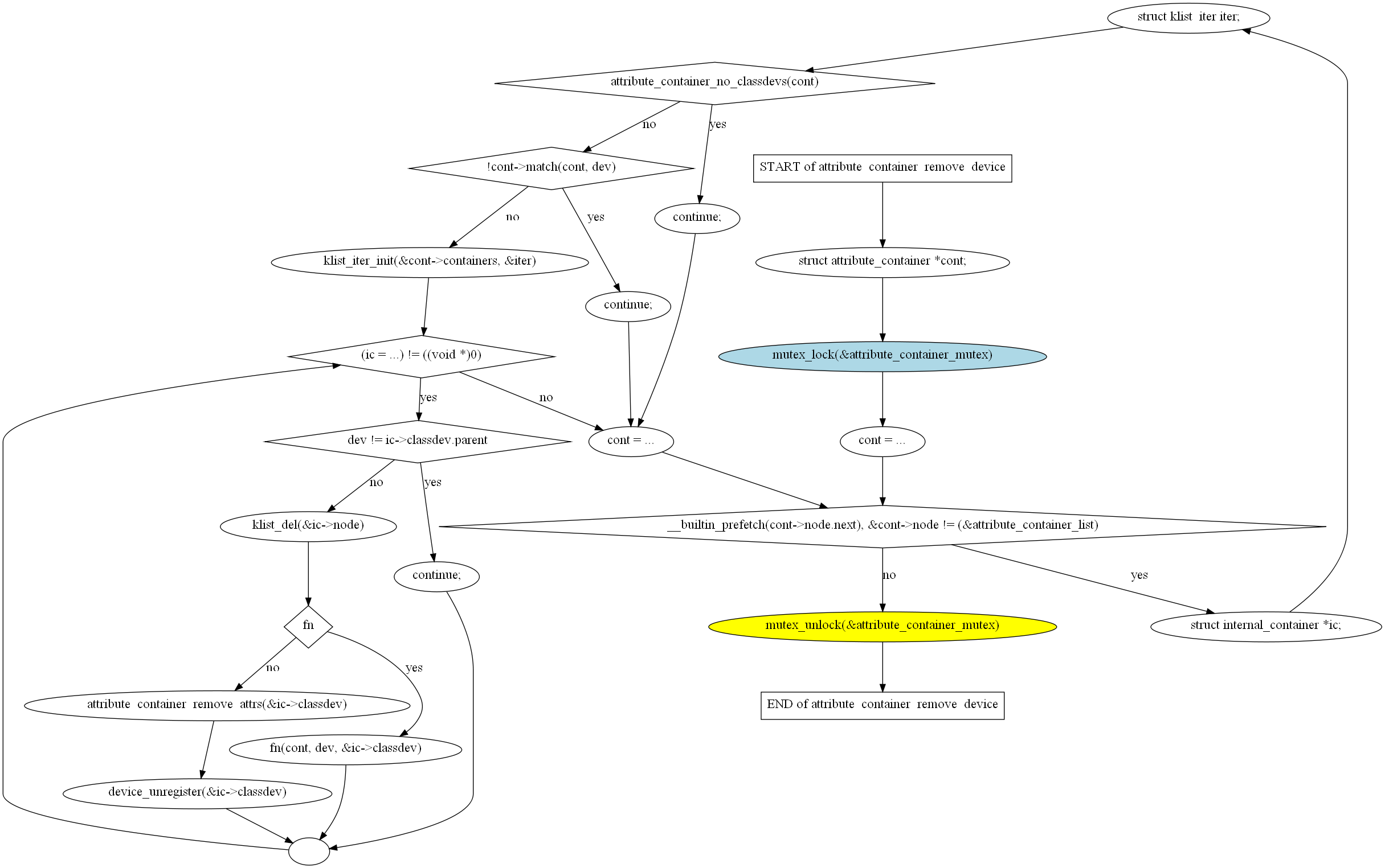
Function Name Control Flow Graph (CFG) Event Trace Graph (ETG) Source Code
attribute_container_unregister linux_2.6.26\drivers\base\attribute_container.c
attribute_container_device_trigger linux_2.6.26\drivers\base\attribute_container.c
attribute_container_trigger linux_2.6.26\drivers\base\attribute_container.c
attribute_container_remove_device linux_2.6.26\drivers\base\attribute_container.c
attribute_container_add_device linux_2.6.26\drivers\base\attribute_container.c
attribute_container_register linux_2.6.26\drivers\base\attribute_container.c